妄想山海混沌之力品质一直是玩家比较关心的一个问题,尤其是在有些时候明显感觉别人有差距,其实就是在这个混沌之力上,那么这个混沌之力的差别到底在哪呢,今天小编就给大家介绍一下,一起来看看吧。
妄想山海混沌之力品质有什么区别

共分三个等级
蓝色品质为混沌之力,紫色品质为混沌之灵,橙色品质为混沌之魂。
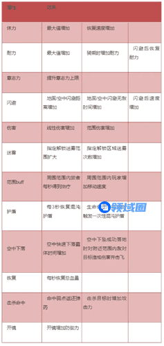
品质越高,增幅效果越明显,以旅者【意志力】为例:
混沌之力可提升10%意志力上限
混沌之灵可以提升20%意志力上限
混沌之魂可提升30%意志力上限
其他的大致也是这样。
在混沌战场中,旅者采集固定资源物、击杀混沌异兽、击败游侠或者其他旅者、开宝箱都有一定几率获得混沌之力。
总而言之,混沌之力的品质不同往往就会导致这个加成不一样,并且是10%的一个阶梯差距,还是非常大的,因此大家想要获得高品质的就要不断的去前往混沌战场战斗,然后通过上述的方式来获取混沌之力。
