全民水浒中目前一共有7个重生武将,每个重生武将所需的材料都不一样,游戏宝小编带来全民水浒重生武将合成攻略,一起来看看吧。
全民水浒重生武将合成攻略

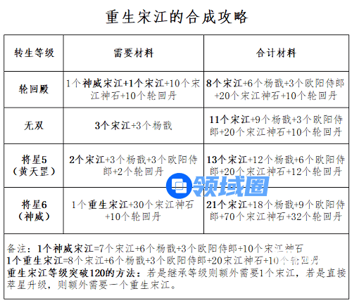
1、重生宋江
1个神威宋江=7个宋江+6个杨戬+3个欧阳侍郎+10宋江神石;
1个重生宋江=8个宋江+6个杨戬+3个欧阳侍郎+20宋江神石+10个轮回丹;
黄天罡(将星5)重生宋江=13个宋江+12个杨戬+6个欧阳侍郎+20个宋江神石+12个轮回丹(不包括气运升级);
神威重生宋江=要21个宋江+18个杨戬+9个欧阳侍郎+70个宋江神石+32个轮回丹(不包括气运升级)。
2、重生卢俊义(卢俊义在限时活动-万夫莫当中获得):
1个神威卢俊义=7个卢俊义+6个燕青+3个耶律国宝+10卢俊义神石;
1个重生卢俊义=8个卢俊义+6个燕青+3个耶律国宝+20卢俊义神石+10个轮回丹;
黄天罡(将星5)重生卢俊义=13个卢俊义+10个燕青+3个耶律国宝+5个宋江+20个卢俊义神石+12个轮回丹(不包括气运升级);
神威重生卢俊义=21个卢俊义+16个燕青+6个耶律国宝+5个宋江+70个卢俊义神石+32个轮回丹(不包括气运升级)。
3、重生吴用:
1个神威吴用=7个吴用+6个蔡京+3个欧阳侍郎+10吴用神石;
1个重生吴用=8个吴用+6个蔡京+3个欧阳侍郎+20吴用神石+10个轮回丹;
黄天罡(将星5)重生吴用=13个吴用+6个蔡京+3个欧阳侍郎+6个阮小二+3个阮小五+20个吴用神石+12个轮回丹(不包括气运升级);
神威重生吴用=21个吴用+12个蔡京+6个欧阳侍郎+6个阮小二+3个阮小五+70个吴用神石+32个轮回丹(不包括气运升级)。
4、重生关胜(关胜在限时活动-万夫莫当中获得,首页奖励中关胜升到将星1和将星3时各奖励6000银票,一共12000银票):
1个神威关胜=8个关胜+8个童贯+5个耶律国宝+10关胜神石;
1个重生关胜=9个关胜+8个童贯+5个耶律国宝+20关胜神石+10个轮回丹;
黄天罡(将星5)重生关胜=15个关胜+16个童贯+10个耶律国宝+20个关胜神石+12个轮回丹(不包括气运升级);
神威重生关胜=24个关胜+24个童贯+15个耶律国宝+70个关胜神石+32个轮回丹(不包括气运升级)。
5、重生公孙胜(公孙胜在限时活动-万夫莫当中获得,首页奖励中公孙胜升到将星1和将星3时各奖励6000银票,一共12000银票):
1个神威公孙胜=8个公孙胜+13个高廉+5个幽西孛瑾+10个公孙胜神石;
1个重生公孙胜=9个公孙胜+13个高廉+5个幽西孛瑾+20个公孙胜神石+10个轮回丹;
黄天罡(将星5)重生公孙胜=15个公孙胜+26个高廉+10个幽西孛瑾+20个公孙胜神石+12个轮回丹(不包括气运升级);
神威重生公孙胜=24个公孙胜+39个高廉+15个幽西孛瑾+70个公孙胜神石+32个轮回丹(不包括气运升级)。
6、重生林冲(林冲在限时活动-万夫莫当中获得)
1个神威林冲=7个林冲+6个张贞娘+3个耶律国珍+10个林冲神石;
1个重生林冲=8个林冲+9个张贞娘+3个耶律国珍+20林冲神石+10个轮回丹;
黄天罡(将星5)重生林冲=14个林冲+22个张贞娘+8个耶律国珍+20个林冲神石+12个轮回丹(不包括气运升级)。
7、重生鲁智深(鲁智深升级到将星1和将星3时各奖励1500银票,共计3000银票):
1个魔尊鲁智深=8个鲁智深+13个智真长老+5个耶律国珍+10个鲁智深黑曜石;
1个重生鲁智深=9个鲁智深+13个智真长老+5个耶律国珍+20个鲁智深黑曜石+10个轮回丹;
黄天罡(将星5)重生鲁智深=15个鲁智深+20个智真长老+5个耶律国珍+3个林冲+5个史进+20个鲁智深黑曜石+12个轮回丹(不包括气运升级)。
