
提起休闲游戏的制作,就不得不说起休闲游戏在研发角度的天然优势:研发周期短。
那么如何将这一行业优势发挥到极致,将行业优势转化为走向成功的核心竞争力呢?
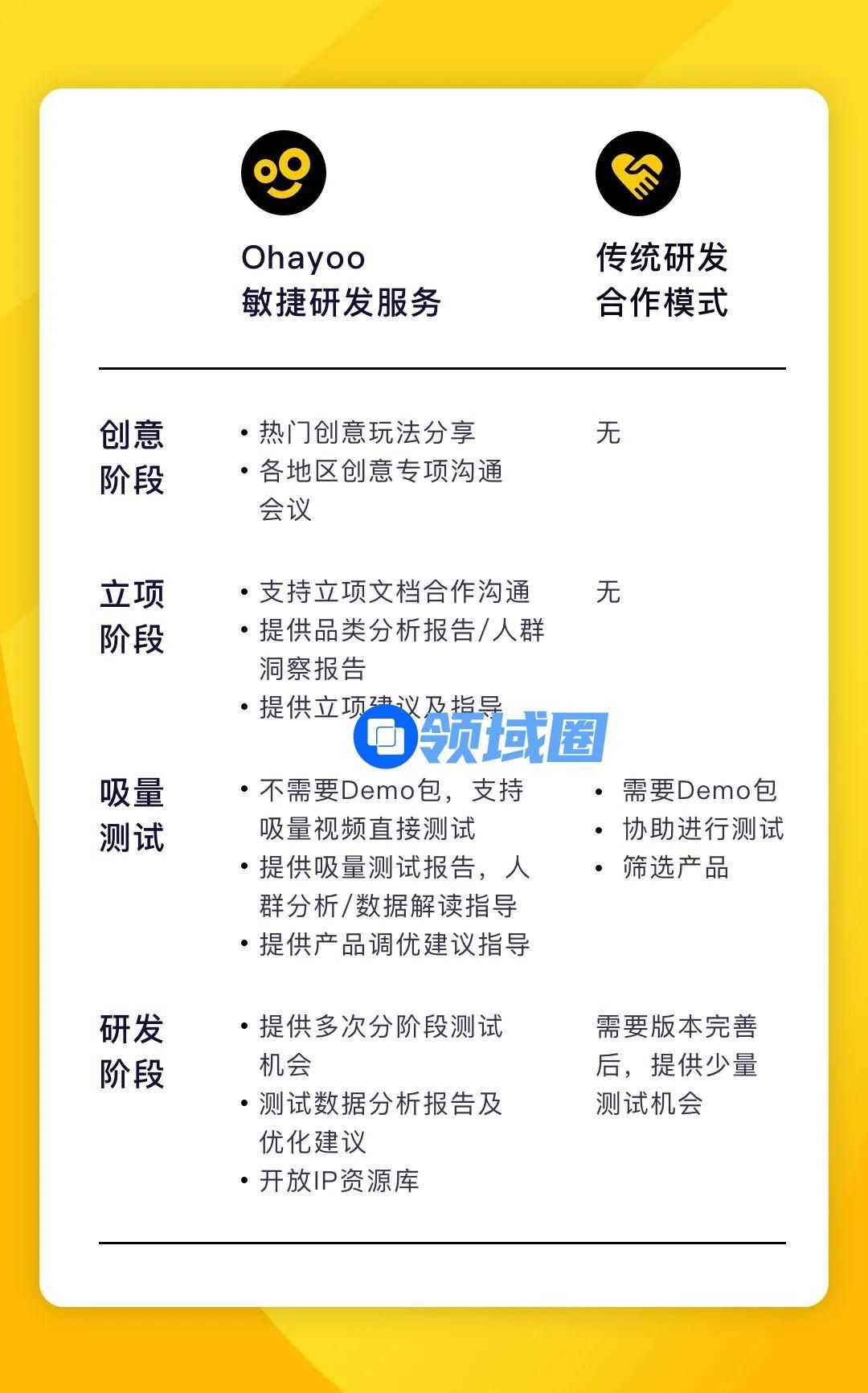
今天我们希望和许多刚刚入局休闲游戏行业的开发者分享一下在休闲游戏研发的过程中,我们建议的产品研发模式——敏捷研发。
敏捷研发:
高效沟通敏捷迭代 更好地平衡风险与收益
相较于传统的研发模式,敏捷研发核心理念在于四个方面:

“实践出真知”,我们认为,只有通过1-2款休闲游戏的上线发行,才能真正的理解休闲游戏和用户。
游戏数据的变化、产品优化的过程经验、用户的评论反馈、预期与实际发行成绩的对比等方面的经验积累,有助于开发者后续产品的立项和调优。同时,体验Ohayoo发行流程也有助于双方可以建立更高效的合作机制,进一步降低研发过程中的成本投入。
因此,我们建议开发者,尤其是刚入局的开发者采用敏捷研发的模式进行行业探索与尝试。
那么,敏捷研发的流程分为哪些阶段?每个阶段分别解决什么问题呢?
敏捷研发≠研发捷径:步步为营+及时止损
首先需要说明,敏捷研发≠研发捷径,敏捷研发也是完整严谨的产品研发流程。





通过以上敏捷研发的流程,大家不难发现,在每一个研发阶段,我们都建议开发者在做好当前阶段的核心产出的情况下,关注是否进入下一阶段投入的衡量因素,只有做到“步步为营”完成当前研发阶段的目标,我们才建议开发者考虑下一阶段的研发产出,否则干扰信息太多会造成效率的降低,亦或是成本的增加。
同时,我们也建议大家“及时止损”,尤其是在经过市场数据验证的情况时在数据层面上发现与立项预期有较大偏差时,不建议大家“死磕”到底,毕竟,成功率的前提,是有足够多可能成功的机会。

敏捷研发≠快捷研发:积累认知+迎合市场
上文我们提到,敏捷研发是完整严谨的产品研发流程,这也就意味着,敏捷研发并不能加速你的研发周期,它并不是一个鼓励快捷的研发机制。敏捷研发鼓励的是通过分阶段验证,降低研发的试错成本,提升研发效率,在研发的过程中积累经验,了解市场。
当然,Ohayoo在其中也会在服务的过程中,为开发者提供丰富的行业经验分享,接下来就为大家分享一些在各个研发阶段关键节点上,开发者常见的问题或是研发经验:
01
创意思考
寻找尽可能多的创意可能性,梳理2-3个可能有机会的立项方向。
- 善用市场数据工具,做好Social Listening,迎合市场热点找到接受度更高的创意玩法;
- ▪ 第三方开放数据源:七麦数据(同类型产品发行情况)、易观千帆/万象(用户人群特征分析)、阿拉丁指数、steam休闲游戏热销榜、穿山甲行业分享(买量市场动态)
- ▪ Social Listening建议平台:微博、抖音、快手、Youtube
- 关注Ohayoo提供的创意监测及热门创意分享。
02
立项阶段
明确游戏核心玩法和整体规划,想清楚目标受众、系统、题材和画风,输出完整的立项策划文档。
- 玩法:休闲游戏玩法上没有明确的品类限制,射击、动作、塔防、放置、模拟经营都可以;玩法尽量创新,在老玩法基础上衍变,或者端游手游经典玩法的复刻和操作简化也行。但操作门槛不要太高,最好让广泛玩家都能上手。“让大爷大妈都能玩懂”
- 目标受众:尽量选择广告变现高转化用户(30-50岁男性),女性的广告变现意向低,同时周末和节假日回流效果更好,可以在这些时间点做一些针对性活动;
- 机制:建议单局时长不超过5分钟(特殊品类除外),且能做到即玩即停,下次进入可继承进度;(例如消灭病毒松手暂停,功夫进入游戏询问是否继续上次进度)
- 系统:突出核心玩法部分的成长,周边系统不要太复杂,最多1-2个追求线即可,而且最好能和核心玩法强结合;一般都是核心玩法产出资源,周边系统养成,再反哺核心玩法,资源循环线要足够清晰简单;
- 题材:尽量选择中国元素,不要选择西欧中世纪风格,理解成本较高。可以通过增加故事剧情提高游戏乐趣,但不能让玩家花很长时间理解;另外,最好保证用户即使没记清剧情和人物关系,也不影响对游戏进程的理解;
- 画风:整体偏明亮风,不要选择暗风格,其买量增长单价通常较高;人物形象尽量具象化,做到不同人物能区分即可,不用追求细致的面部建模。
03
吸量测试
完成游戏核心玩法呈现,能够制作可吸量测试的视频(30/15秒),视频以游戏录屏为主。
- 吸量测试视频不是游戏CG,不需要追求绚丽,重在展示核心玩法,切忌开始5秒内还没出现游戏录屏;
- 吸量测试的CTR高低代表游戏吸量度,不需要刻意通过修改视频展现形式提高吸量度,要相信用户的选择,不能掩耳盗铃;
- 吸量好不代表游戏就能成功,留存也很重要。在国内即使超休闲想做大规模,LTV至少要大于6元;
- 吸量差不代表游戏就要放弃,也要看ltv情况。有些品类和题材天然吸量差,但可以通过高LTV弥补;例如塔防、放置品类,仙侠和三国题材;
04
次留版本
产出2-3天内容的版本,接入SDK可上线进行测试,此阶段主要测试玩家对核心玩法的接受度,周边系统可暂不添加。
- 休闲游戏用户更关注核心玩法,不建议有过长的开场动画,用户进入游戏2分钟内能明白核心玩法;和重度游戏不同,前期不要有太强的新手引导,更快让用户自己体验游戏的乐趣;
- 休闲游戏可以有周边系统扩展资源循环链条,但次留版本建议有一个系统形成资源闭环即可,太多功能会提高用户理解成本,降低参与率和留存;
- 新用户首日更侧重理解游戏,不急于广告变现;当两者有所冲突时,优先保证留存;留存用户会在次日贡献更多激励视频。合理情况是首日广告次数较低,次日留存用户广告次数上涨;
05
长留调优
通过丰富游戏内容和完善游戏系统,为用户确立长期目标感。
这个过程中可以通过多轮版本测试,确定优化方向,不建议策划按预期方案全部完成后再投入测试。
常用的提升长期目标感的游戏系统:
- 数值线:数值成长是休闲游戏最常见的系统,通过数值卡点激发用户的好胜心,能够有效提升长留和广告次数;
- RPG:将主线数值拆分为多条数值线,加深数值深度,让玩家有更多的培养选择;而且不同品阶装备及套装加成的形式在国内很常见,用户理解成本低;
- Roguelike:在关卡/奖励中增加随机buff,降低游戏内容消耗成本,同时提升游戏趣味性;也可通过随机性调控游戏难度,推动用户探索更多可能性;
- Battle Pass:通过特殊奖励刺激用户花费更多时间,时间对应的就是留存和变现;合理的Battle Pass设计一定程度上提升了用户长期目标感;休闲游戏高级奖励开启方式可以设置为活跃度/广告观看次数。

敏捷研发≠一定成功:阶段验证 +彼此信任
经常有开发者会问:“按照敏捷研发的方式进行合作的话,一般多久可以做出高流水的爆款?成功率是多少?”
事实上,我们对这个问题的解答会是这样:
首先,每一个开发者的背景、经验、实力都不一而论,我们很难预估多少次迭代、或者多久可以成功,但每一次敏捷迭代的积累,都是通往爆款的过程中必不可少的积累。
其次,我们并不推崇通过成功率来做结果预期。
一方面,站在发行平台的角度来说,我们希望能够与更多的开发者进行密切的沟通与合作,我们也希望通过我们的服务,帮助开发者获得实实在在的能力提升或认知迭代,而这一切的前提是,持续的业务合作,哪怕仅仅是一个创意想法,也是我们合作的开始与成功的契机;
另外一方面,站在开发者的角度来说,过往与发行方的合作往往是“简单粗暴”的看产品数据,所以大部分开发者在产品未完善之前,对外的合作沟通会十分谨慎,但Ohayoo希望改变这一现状,我们诚恳的希望开发者能够善用Ohayoo提供的服务与资源,能够在立项初期尽早与我们进行合作沟通,越早沟通,获得的服务与支持就会越多,试错成本也会更低,而这样的沟通与交流,也能够进一步加深双方的了解,磨合团队间的合作效率,积累长期信任。

最后,为大家安利一下我们近期的地区专项交流活动。我们最近在广州、深圳、北京、厦门等地方陆续举办了小范围的专项沟通会议,会议上,我们会分享近期热门的创意玩法,更深入的解读研发过程中开发者遇到的问题,也会现场针对不同开发者的现状进行点对点的问题答疑。
有兴趣的开发者可以按照你所在的城市,联系我们的商务同学进行活动报名,由于是深入的交流会议,所以每期活动的人数会有一定控制,但我们会坚持做这样的沟通,直到服务好每一名相信Ohayoo的开发者。

*如果想申请加入Ohayoo行业群,或想了解更多休闲游戏市场洞察,Ohayoo最新商务政策、发行动态分享,欢迎扫描下方二维码,和Ohayoo开发者助手进一步沟通(烦请注明:姓名-团队名称-城市-Ohayoo游戏)。
