导语
高昂的沉没成本会惊醒市场
暑期档结束了,多方二次元新游混战厮杀后,并没有产生一个大赢家。倒是《逆水寒手游》牢牢锁定畅销榜Top 3,成了暑期档真正的爆款新游。今年夏天,二次元游戏市场有些疲软。

PART I
深陷开发泥潭,
投资上千万的二游终被砍
小恪他们的二次元动作游戏(以下代称A游戏)已经死亡快半年了。
今年3月,老东家老板在看了一圈上海同行产品后,发现一个特别尴尬的现实:就算卖相最弱的新品,无论完成度还是品质都超越自家游戏。从上海回来后,老板手起刀落,砍掉了这款开发多年、投资上千万的二次元游戏。
“十分正确的决定!”回看老东家做出的决定,小恪如是评价道。
A游戏立项之初,是一款赛博朋克题材的二次元动作游戏。有着充满科技感的沉浸城市,有着箱庭式设计的长关卡。在小恪眼中,A游戏起初是很有希望、很有竞争力的项目,早期设计不输同期在研二次元游戏。
遗憾的是,A游戏很快就陷入了开发泥潭,几年间换了三任负责人,数次推翻重启,美术风格一直在漂移......
其实早在A游戏全力开发的第二年时,小恪就已经感觉有点不对劲了。时任制作人想法天马行空,总能提出很多新鲜的创意,但不去考虑如何落地,如何执行。同时制作人还兼任了主策划,导致各个岗位工作推进不顺,A游戏进度未达预期。
为了挽救游戏,老板换掉了制作人,重新招聘了一位主策划带领团队。新主策到位后,按照自己的新思路,对此前工作进行了重大调整。结果这位主策划也没做多久,半年后又因多种原因被撤换。
伴随着团队负责人的不稳定,项目主美亦先行一步,选择离职。至A游戏被砍时,游戏美术风格都并未真正确定。
既然外援们连续水土不服,那就内部挖潜吧。老板从团队内部提拔一位策划担任主策划。
时钟的钟摆此时已经来到2022年底,游戏又面临一次推倒重来。开发多年,与A游戏同期的产品有的已测试过两轮,而A游戏甚至还拿不出一个全程可玩的版本。留给A游戏的时间已经不多了。
老板和三代目主策心里都明白,眼下已经是最后的机会,公司账上捉襟见肘,只能放手一搏。
新主策在会议中告诉团队,A游戏需要再度重启,由赛博朋克题材改成科幻题材,将箱庭式关卡改为横版关卡,游戏体量也同步大幅缩减。
开发团队花了近一个月做出了新版DEMO。老板带着新版DEMO前往上海,寻找新的合作伙伴。但看了一圈上海同行的产品,老板发现就算再没有卖相的游戏,都比A游戏更具竞争力。
老板已明白,二次元赛道太过拥挤,头部产品优势巨大,形成了赢家通吃的格局,实在没必要继续卷下去了。
当老东家通知项目组A游戏被砍时,小恪毫不意外。几位“主”字头负责人的更迭,组内早有预感游戏很可能做不下去。历经屡次推倒重来后,小恪已身心俱疲,欣然接受了补偿离职。
A游戏是近几年二次元投资热潮下立项新游的缩影。彼时甲团队有腾讯站台,乙团队有B站加持,一时笙歌燕舞,谁都认为自己就是下一个《明日方舟》或《少女前线》。
大浪淘沙,时间证伪,多数游戏还是平平无奇的同质化产品。能做完上线,已是不容易。
PART II
拥挤的暑期档
新游为B站推荐位争破头
超量投资带来的市场影响,在今年暑期体现得淋漓尽致。
张敏公司近期上线了一款二次元游戏,从强者如云的暑期档中杀出重围,发得还算不错,达成了既定目标。
自游戏在年初拿到版号后,张敏所在部门就开启了长达半年的加班之路。尤其是在游戏上线前夕的节点,张敏他们周末也要加班。而张敏的研发同事们,下班时间就没有早于晚10点的。
漫长的加班周期虽然让张敏感到疲劳,好在游戏发得不错,工作获得感舒缓了张敏的压力。
今年暑期档,尤其是在8月份,前前后后一口气上线了十多款二次元游戏,不乏《卡拉比丘》《蔚蓝档案》《闪耀!优俊少女》等备受关注的重磅新游。可谓千军万马挤独木桥,最终能立足市场的总是那么少数几个。

为何各家厂商就不能选择一个相对宽松点的档期分批上线,偏偏都要去挤最拥堵的暑期档呢?
张敏告诉游戏茶馆,二次元游戏受众主要是年轻玩家,只有在暑期他们才有较多的空余时间去玩游戏、有较强消费意愿在夏活中氪金。另一方面二次元玩家主要集中地——B站,自身也有多款新游定档暑期,B站愿意在此时给合作新游集中爆量。
当然也有版号因素。不少先期获得版号的游戏,经过测试调优、宣发筹备后,已是箭在弦上不得不发。
如北京早高峰一般拥堵的暑期档,给张敏工作带来一大难点,就是需要与其他游戏斗智斗勇,抢B站的推荐位。“有没有首页推荐区别真的很大,B站开屏广告+首页推荐基本能导入百万级用户。”
面对激烈的竞争,张敏时常感叹二次元市场鲜有空间容纳下中腰部产品。
头部产品如《原神》《崩坏:星穹铁道》和《明日方舟》等,已经定义了什么是标杆二次元游戏,在牢牢占据了玩家的时间的同时,它们还占据了二创和衍生内容。中腰部及其以下的产品,可能只有买量一条道可走,但素材吸引力方面又不如头部产品,越做越难,很难长线运营。
“所以我看到太多一波流的二次元游戏,上线即巅峰,随后销声匿迹。”
PART III
高耸的二次元烈士墙
毫无疑问,今年是二次元游戏的大年。过去两三年里立项的二次元游戏纷纷获得版号,终于可以上线了,但迎接它们的是白热化到极致残酷的市场竞争。在游戏茶馆眼中,今年上线的二次元新品,多数表现平平,甚至不达预期。
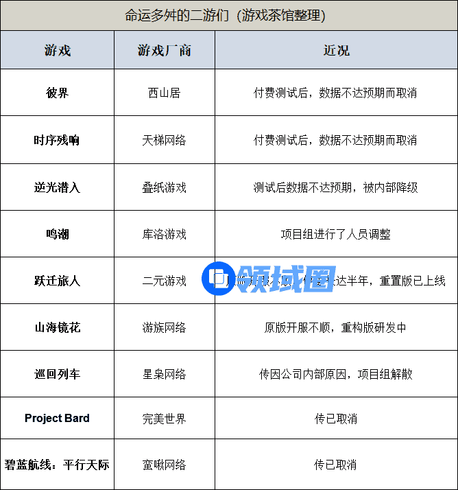
今年有太多二次元游戏宣布停服或不再更新,垒砌成一堵高耸的烈士墙。

别忘了,还有不少游戏还未来得及真正面见玩家,就中道崩殂。还有一些二次元游戏在开发中出现各种问题,正在焦头烂额地渡劫。

从上表可以看到,停服的游戏多数都是2021年才上线,运营时间也就两年左右。侧面反应了严酷的现实:厂商越来越没有耐心,一旦游戏数据下滑出现亏损,那么会毫不犹豫地关停。如此的收入压力,必然会加大项目组的KPI压力,导致运营动作变形,加速游戏死亡。
可以预见,今年上线的一些新游,可能很不幸地活不到二周年庆。所以真心喜欢的玩家,请珍惜这段内容储备还算殷实的时光。
PART IV
二次元游戏需要一场供给侧改革
看着那些时运不济的二次元游戏,在唏嘘之余,游戏茶馆也不禁思考,玩家真的需要那么多同质化的新游?
游戏茶馆深感市面上多数二次元游戏玩法上大同小异,无非套的是新怪谈,还是异世幻想的外皮,最终都落入卷美术、卷营销、卷福利的黑洞当中。既然玩家已经找到一款钟爱的二次元游戏,又何必去开坑玩一款高度相似的手游呢?
前文所述的张敏也深有同感,他认为目前二次元游戏在玩法上撞上了天花板。过去两年里立项的二次元游戏,由于初创团队能力的边界,低估了二次元游戏技术壁垒,导致最终成品有着明显短板。
但二次元游戏并非没有远离内卷的新解。张敏看到,那些有实力的厂商开始借鉴主机平台更成熟游戏的玩法,去制作一款二次元手游,会给市场带来春风拂面的新鲜空气。“只是开发难度极高,能不能做出来又是另一回事了。”
是的,库洛、叠纸和天梯等“老二次元”也在新方向上栽了跟头。

展望未来两三年,二次元游戏市场必然还是头部产品的天下,马太效应会愈发明显。风格化的新品依然很有机会,只是还需时运加成。
但现实的冷冽在于,强如米哈游、鹰角也不敢保证下一款产品能同样获得成功。
二次元游戏市场,需要一次供给侧改革,去掉重复同质化的产品产能,平衡市场供需关系,以高昂的沉没成本惊醒后来者。
卷不赢头部产品的新游,又做不到差异化,该取消就取消,及时止损。《彼界》《时序残响》勇于壮士断腕的故事,不失为难得清醒。
