7月3号,《三角洲行动》上线了最新的S5“破壁”赛季。自此,它没再掉出过iOS游戏畅销榜Top 3。更新当日甚至一度冲上畅销总榜Top 2,仅次于《王者荣耀》。
而且作为一款高规格的PC跨端产品,手游畅销榜成绩所能展现的体量还只是这款产品的“冰山一角”。
把时间倒回《三角洲行动》的公测节点,不少经历了那段日子的玩家或许会认为上面这番话是天方夜谭。在一段不短的时间内,外界眼里的《三角洲行动》一度是腾讯自研“出师不利”的代名词:号称3A级研发,铺天盖地般砸了一大波营销资源,榜单成绩却在30-50名踱步,“腾讯这次真失手了?”
过去的十个月里,有很多事在幕后默默发生。比如我经常借着在《三角洲行动》里单人三排的机会和队友聊天。有很多人告诉我,现在大学生年龄段的射击圈子里已经有点“三角洲+其它”的味道了,同学和舍友们玩的梗、发的表情包,很多都来自三角洲。Quest Mobile的《2025男性消费市场洞察报告》侧面佐证了这一点:今年4月的数据,《三角洲行动》在30岁以下的男性群体里的月活排名高达第四、日均在线时长已经仅次于王者荣耀——它已经在最能代表FPS的用户圈层里占据了重要位置。
与此同时在端游的Steam平台,《三角洲行动》的同时在线人数曲线从S4开始全速爬坡,近期突破18万的峰值CCU已经较4月时翻倍,且还在不断刷新自身的记录。
《三角洲行动》Steam同时在线人数走势
在iOS畅销榜位次上,《三角洲行动》更是“拾级而上”,从起初的30-50名、到S3的10-20名,从S4赛季开始就已经极少掉出iOS游戏畅销榜Top 10。这已经足够证明这款产品野蛮生长的统治力。
《三角洲行动》按赛季划分的iOS国服畅销榜走势
我们详细复盘了《三角洲行动》的“逆袭”路:很明显,这是一个有关努力的故事。
01
“死磕”
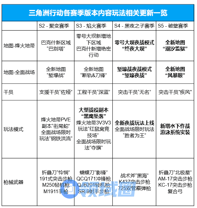
比如在FPS玩家最为关心的玩法内容上,《三角洲行动》始终保持着高昂的产能,持续灌溉着玩家的新鲜感。
茶馆君统计了S2以来三角洲行动每个赛季的玩法类内容更新:每个赛季稳定上线一个干员、多把新枪械、多个特殊玩法,以及平均超过一张的全新地图。完全是高歌猛进。
以这些常规内容更新为铺底,三角洲行动还曾经在几个节点端出了“大活”,助推游戏热度一波波越涨越高。
首先是S3赛季中段上线的大型战役副本《黑鹰坠落》。这是《三角洲行动》对标单机3A大作全力产出的大型PVE战役:用不输一线单机大作的虚幻5研发品质,产出了7个大型关卡,一比一还原了经典大片《黑鹰坠落》剧情。
这个可以堪比一部独立3A产品的战役模式,最终被三角洲项目组宣布“免费游玩”。这在商业上听起来很不划算,不过从Steam CCU走势曲线来看,《黑鹰坠落》的上线直接打断了《三角洲行动》赛季中段用户量下行的趋势,顶起一个新的在线高峰,短期内的用户量从9万冲到13万,大涨了40%。
《黑鹰坠落》上线前后《三角洲行动》Steam在线人数走势
虽说随着大部分玩家通关战役,用户数的走势又重返原轨道,但《黑鹰坠落》很完美地完成了三角洲制作人Shadow为它设定的的任务——“值得一刷,刷完就走”。项目组没有为《黑鹰坠落》设置任何商业化KPI,但它在帮助三角洲触达单机圈层核心玩家,紧密锚定高品质、“匠心”等调性上起到了重要的作用。
紧接着的S4赛季,立刻给到下一个高光:《三角洲行动》将这赛季命名为“黑夜之子”,直接呼应版本主推的夜战玩法和黑夜地图,这也是三角洲首次出现比较明确的赛季玩法主题的概念。
一方面,赛季主题给到整个赛季内容一个鲜明的定调,让新内容在玩家传播上有了支点。另一方面,夜战玩法的确显著改变了玩家在PVP中的博弈方式:弱化视觉注重听觉、交火距离大幅缩短、夜视仪等新道具出现、还有场景灯光和枪械爆闪进一步增加氛围感。还记得当时用着新拿到手的干员“无名”开大隐匿声息,花式绕后刀人……沉浸感和紧张感双双拉满,夜战玩法也因此被许多玩家“封神”。
到了最近上线的S5赛季,三角洲团队这次集中爆了一波产能,靠两张新地图狂秀创意“肌肉”。
搜打撤模式的新地图“潮汐监狱”和过往地图的调性差异很大,场景制作更精良的同时,融入了大量流程化的叙事尝试:玩家在牢房身着囚服重生,身上的装备都被狱警扣押。从墙上海报背后的破洞穿过,取回事前藏匿的装备,战斗这才正式开始——这个大背景下,搜刮撤离成了“肖申克的救赎”式的越狱扮演,多了一层浪漫和影视化的高调性。
地图结构上也根据监狱主题做了微调,你需要穿行的狭窄通风管道,甚至是潜入水下寻找秘密物资——可让干员深入水域的游泳系统和水下战斗,也是在S5赛季首次新加入,显著扩展了干员的战斗场景。
包括同步更新的大战场模式“风暴眼”新地图,同样大量在“水”上下功夫,首次实现了海陆空三栖战斗,让玩家开着摩托艇去对抗漫天的阿帕奇。同样在大战场模式下,三角洲还在PC端尝试引入了动态天气和基于场景破坏的弹坑系统——空降的导弹落下的坑,成了新的堡垒,实现了让战局实现随战况动态变化。
不难发现,从S3赛季后,《三角洲行动》其实在版本内容上做了一轮主动的变阵:超越了单纯的堆量,花更大的力气去挖掘独特内容,撬动更深层次的体验革新。
对于老玩家来说,这意味着在日复一日的上线游玩里,他们对三角洲有了更多情绪记忆点,有了再肝一个赛季3×3安全箱任务的动力。而对于那些因好奇从其它产品转来《三角洲行动》的FPS玩家来说,他们也因此能在这里看到属于三角洲“独一份”的价值。
有质又有量的玩法内容更新,构成了推动三角洲行动从S3开始人气持续走高的核心动力。
02
并进
与此同时,内容还不是《三角洲行动》的唯一主线。玩法驱动的头部爆款天然如此,不像内容型二游那样,能够把版本更新中心化地收束在一个新角色卡池或新剧情上。作为腾讯主推的爆款,过去近一年的三角洲在运营、发行、市场多条线都有着超乎寻常的付出,最终拧成一股绳,来共同承受庞大用户群之重。
拿玩家服务来说——这历来是腾讯最长一块板——最近的一件事让人印象挺深刻:就在S5更新前,测试服内容显示两位强力干员“威龙”和“红狼”可能被严重削弱,一时间官方视频被铺天盖地的“回调威龙”弹幕淹没;几天后的正式服更新前瞻里,相关的干员调整方向被修改。前后不过几天的时间,就完成了从社区舆情到正式服改动实装的调整,效率很高。包括最近由明日方舟联动而起的“三红皮”节奏,也很快由官方出面发放补偿资源、大幅降低玩家入手皮肤门槛而平息。
一位知乎答主在“回调威龙”事件中的心路历程
天美J3工作室负责人姚远去年年底接受外媒DOF的采访时,专门提到他们做玩家沟通的两个重要方法:1. J3有大量的专门人员去做社区和KOL沟通,倾听反馈;2. 他们要求工作室在社区报bug后,“必须在当天解决,不能超过24小时”。这种高频次高密度的用户意见跟进,在《三角洲行动》身上的确有过反复验证。
又比如,电竞是《三角洲行动》的另一条线。而且情况很特殊:“搜打撤”电竞方面,没有成规模的先例可参考。而三角洲依然大力在电竞的方向做了极有野心的推动:首先是确定大战场+搜打撤的“双模式办赛”,其次是首年即公布全球化的电竞计划,又一次全力“All-In”。实际效果相当不错,三角洲行动在今年5月召集中日泰韩四国选手举办的ACL国际对抗赛在抖音单平台的话题播放量已经达到40亿次,近期的“主播巅峰赛”同样有着不错的热度。电竞已经成为三角洲游戏本体重要的外部流量来源。
当然,还有营销——每一个头部产品的崛起都伴随“是不是靠买量砸出来的?”的质疑。茶馆君查阅了Insightrackr的监测的投放数据,其显示三角洲行动迄今投放的各类素材量共有44万组。绝对数量不算少。
但仔细查看投放内容就会发现,其中有超过九成是抖音平台的普通玩家的创作的攻略、杂谈等内容,按曝光量计算,这部分抖音UGC内容仅占据不足4%。这类投放的意义,更多是由三角洲官方对部分反馈较好的玩家内容做二次加热,来激活玩家社区整体的用户生态热度。
三角洲在抖音投放的最新素材
这也符合我过去近一年身处三角洲行动社区之内的“体感”。相比“效”,这款产品更注重“品”,它尤其擅长通过社区生态传播,以及营造大事件等方式去向玩家做软性的融合。靠着拉动用户讨论形成认知度的外溢,再来逐步破圈——像这次牵手明日方舟,靠跨界“强强联动”引爆话题的经历,在三角形身上曾经发生了多次。
比如在刚开服,三角洲请来了吴彦祖当代言人,借着预创角推出了一个“官方认证彦祖分祖”的起名活动,吸引了很多像我一样的玩家在游戏里化身“三角洲彦祖”。
这个活动不仅创造了开服时一波巨大的话题热度,还成功地成为玩家社区里一个相当长效的讨论点。到了S2和S3,还有大量玩家在自发创造“彦祖梗”,以至于在S4的猛攻节活动,三角洲又专门请吴彦祖回来返了个场,再次引爆了一波积极反响。
三角洲倒是针对线下网吧下了很多心思,在刚上线就宣布针对全国四万家网吧开放网吧特权,随后又上新了“黑鹰特权”。到如今,《三角洲行动》已经在全国网吧热力榜排名第三位——一番深耕,在网吧这个能够精准触达大量男性青年用户的独特线下场景造出了声量优势。
但个人的观察和实际的投放数据都表明,三角洲真正核心的扩圈路径不是那种“广告投放-落地页预约-下载-注册新进”金字塔型转化,而是白天你在社交媒体上刷到“堵桥の小曲”、“鼠鼠表情包”等玩家转爆的三角洲热梗,回宿舍被“染上洲了”的上铺室友拉着带你跑图,最后“垂直入坑”的人传人式生态裂变逻辑。
其实从巨量指数能就看出,三角洲刚上线的那波强势营销砸出了最高的声量波峰,把游戏的品牌快速打进用户群心智。但是真正被三角洲消化的“真实增长”,其实是潮水退去后那条缓步增长、逐步爬坡的曲线。
这条曲线代表着三角洲行动开始一点点用品质说服核心用户,再以他们为种子发展人际传播,让生态滚起雪球爆发强大势能——最终造就一场从腰部向头部的全速逆袭。
03
前方
畅销榜成绩,本身代表的更多是一种象征意义。它无法展示《三角洲行动》的商业表现全貌,但十分强力地传递出了这款产品目前压倒性的上升动能。相信也会让更多人认可,《三角洲行动》背后的整个搜打撤品类已经是继吃鸡大逃杀之后又一座全民级的玩法山头,FPS的一个全新时代已然揭幕。
而正如其它腾讯游戏一样,摆在《三角洲行动》面前的下一个目标已经确定:长青。按照迄今为止相当明确的上升态势,《三角洲行动》在今年4月对外披露的1200万DAU的数据,应该还远远不是这款产品的体量极限。随着三角洲向更多泛用户圈层扩散,相信这款产品还有更多扩圈空间。
但前方也存在一些“坑”。比如搜打撤玩法自身在长线上存在的一些内生问题——没有明确的胜利结算节点,用户可能在长期的运营后进入倦怠周期,丧失摸金动力;用户摸熟地图点位和物品爆率等情况导致“未知感”消退,游戏动力减弱;以及回流用户后追、经济系统膨胀等等问题。
也比如现在的三角洲玩家对“疑似暗改”、“3×3任务减负”等影响游戏体验的游戏内容存在集中关切,甚至于因此对策划心存不信任情绪。对于正在挑战长青的《三角洲行动》来说,他们需要在后续的运营中对这些可能酝酿风险的议题给出前瞻性的应对。无论是合理的避险方案,还是拿出更透明的玩家沟通。让这款产品在走的快的同时,更能走得远。
但看过了《三角洲行动》如何在过去十个月不断实现自我超越,我相信他们能对这些问题交出让大多数人信服的答卷。
