前言
炉石酒馆战棋在上个版本更新了以法术体系为核心的随从养成方式,在经过一番体验后,笔者对比了在2021年战棋刚上线时的体系设计思路,分析了酒馆演进过程中的发展方向。
在对炉石的体系进行拆解思考后,笔者也参照了一些其他游戏的设计方式,结合工作实践,将体系设计的方法进行抽象,尝试在一篇文章中以方法论的形式讲出,作为思考的总结。
这篇文章会聊到什么:
+ 强耦合体系的问题
+ 以炉石酒馆为代表的解耦化设计思路变化
+ 发散到神界原罪、塞尔达等其他游戏的涌现设计
+ 以程序化用语如“接口”“耦合”等方式对内容的抽象
+ 从整体化角度提出针对部分游戏设计的解决方案
不会聊到什么
- 对于具体敌人或怪物的设计思路
- 大篇幅解释作为例子游戏的特有名词
- 在操作上赋权较大的偏动作游戏的思路
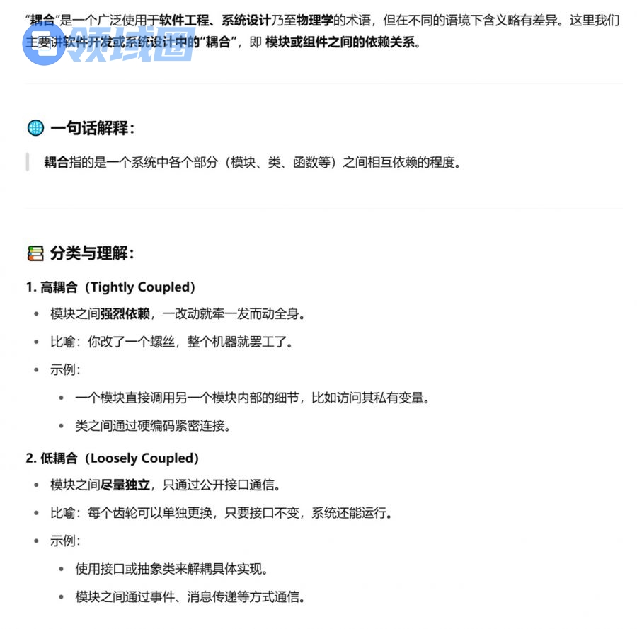
耦合是一个在程序设计上常用,但在内容和规则的设计上较少提到的词。其实两者思路存在共通之处,所以下文均使用这个词来表述观点。
先说明一下什么是耦合,以下是gpt的解释

大体的意思是一个模块在整体结构中和其他模块的依赖关系,高耦合结构下,体系自身结构严密,但牵一发而动全身,对修改和拓展存在限制,低耦合下模块独立性较强,对拓展的支持程度更高。
那么耦合和游戏设计有什么关系呢,以下将从几个角度出发,说明耦合体系和游戏设计的关系。
一.耦合体系下的问题
在讲述耦合之前,需要申明的观点是,耦合并不能单纯以好或坏论之,耦合的反面是抽象、是解构,如果让我们用完全解构的观点去看待游戏,游戏的本质其实就只是“交互-反馈”的循环,玩家游玩的内容则是在此基础上的建构。
游戏的内容即是形式,而形式来源于建构,建构过程中必然伴随模块的耦合。所以耦合不是一件坏事,而是一种必然。但这个过程中考虑系统的耦合程度,确认“在什么地方耦合,什么地方解耦”的规则却是一件难事。就好像画一个圈简单,但是要找到画圈的地方却很难。
从实际工作中,经常会看到“先XX这样做吧,后续再改”的技术债或设计债造成的强耦合体系,这种情况形成的耦合经常是当事人认识到,但是为了省事欠下的债,是比较容易洞察和修改的一种情况。而更常见的则是架构的问题,不管是从系统设计还是程序设计的角度,当事人由于经验不足、水平不够而不知道更好的设计体系,从而在或是模仿或是寻找自身路线的解决过程中理解不足导致的耦合体系。这种情况往往才是整个项目陷入泥沼的根源。
1.1 指向型配合的体系性
那么强耦合的体系具体表现是什么?这里先从一种指向性配合的结构性体系出发,这种设计在卡牌游戏中较为常见,通常为针对明确的角色名或是指定的某张卡片而发挥效果。若是没有获得对应角色,这种配合就会失去价值。
先看看酒馆战棋早期的做法,早期的酒馆战棋在测试阶段,一板一眼地照搬炉石原始的随从框架。而在原始规则下,产生战棋特有强配合的随从并不多,大部分体系往往是偏流派化的“使你的野兽随从获得+2+2”“使你的全部恶魔获得+1+1”。脱离了流派就毫无作用。

驯兽师是炉石传统模式下随从配合的经典案例,但是放在战棋体系下似乎有点水土不服
如果在开局时明确了自己想玩了流派,或是前期发了大量对应流派的卡牌,后期其他流派的牌只能是废牌,对非所属流派没有丝毫价值。实际游玩过程中的体验,经常是自己回合反复点击刷新,试图通过运气找到自己想要的指定牌,或者空刷一回合毫无提升。玩家面对大量的无用卡,采用了简单无趣的操作,这样的做法显然只会让人感到乏味。
实际上传统炉石的框架侧重在随从在场面上的战斗交互,和战棋重运营操作的思路差距很大。导致战棋运气成分很大,发牌具有很强的随机性,双方战斗过程也具有很强随机性,玩家大部分时候都在等待随机输出的结果。

早期战棋中游戏行为的触发器时机
在游戏王中同样有较强的耦合设计,类似检测“名字中带有六武众、次世代”的卡片,如果名称检测达成,根据名字执行的或是召唤或是强化的效果,游戏王的六武众卡组曾经凭借强大的特殊召唤能力在天梯叱咤风云。这样的做法虽然在体系内部可行,可一旦脱离了体系就毫无作用。
像六武众这样的卡组,若是体系内的强度太弱,没有人游玩,相当于环境没有变化,如同没有更新,若是太过强力,则会导致强度膨胀过快,其他卡组都被压着抬不起头,过强者如同炉石传说的奇偶卡组,统治环境将近一年。实际上六武众的说书式特殊召唤体系让对手在缺乏反制条件下体验过差,只能看一个人来来回回召唤和献祭自己的随从,也导致环境走向了自闭和过于依赖回合外干扰。
从这里可以看到,指向性强耦合体系会导致游戏玩法过于流派化。在操作过程中过于依赖于指定牌名或是体系名称,将卡牌的效果和流派做了强绑定,效果只能作用于对应流派范围内,这样强耦合的体系在类似单机游戏的封闭体系还能正常运转,但是长期来看,对游戏的拓展性是极为不利的。

六武众体系的特殊召唤核心卡六武之门
试想,如果我想要补强游戏王的六武众体系,那么必然要出新的六武卡包进行原体系拓展,与此同时,游戏中可能还有着数十个早先创造的其他体系,随着版本更迭只能被舍弃,再没有翻身的机会。
1.2 单核体系下的内循环
如今有很多二游的做法会采用单角色的自闭技能循环,实际表现就是单角色自己上自己特有的buff,自己的技能和自己的buff有联动,但是仅限于此。角色自身只能达到自己的内循环,而无法和其他角色形成有效配合,这样的做法有利有弊,下面举几个例子说明。
今年4月底横空出世的33号远征队,通过回合制和动作元素的奇妙融合,配合镜头以及动作的精妙设计,赢得了众多玩家和媒体的称赞。但是,让我们转头看看它的技能系统,还是能发现不少问题的。
33号远征队技能系统的一大特色就是每个角色都有自己独特的机制,角色的技能体系中或多或少和自身的机制相关联。以玛埃尔的姿态体系为例,在不考虑武器的技能下,初始的输出循环为,点燃敌人进入攻击姿态,大步流星使自己切换到高手姿态,再通过高手姿态下的势如破竹爆发对标记敌人造成巨大伤害。

玛埃尔转变姿态的核心技能
这样的设计从技能循环上看并不存在什么问题,但是从配合上,可以看到整个流程过于侧重内循环,其他队友并不能对姿态系统产生任何配合或影响,只留有“燃烧”和“标记”的两个对外的buff配合,前者是游戏前期主打的体系,而后者并没有太多稳定上标记的套路。
不过33号远征队也把部分辅助性的内容进行了外放,他们将权重放在了灵光系统(一种被动效果),通过灵光的自由搭配实现了部分解耦。
但以上角色内循环设计在手游却很常见,在一些技能设计中经常可以看到类似这样的设计,“被动:当拥有标记时获得额外效果;普通攻击:常规普攻;技能一:一段攻击,并为自身施加X层特定buff;技能二:消耗对应层数的buff,对敌人造成伤害并附加额外效果,效果根据消耗buff层数决定。”
然而由于手游卖角色的特性,角色只是技能的载体,每个角色只有对应一套技能组合,很难做出内循环的深挖,所以只能在一套技能上深入,不得不引入众多特定buff名词,诸如【冰棱】【失序值】【蕴神印】【雨帘剑】,只是看到这些名词就让人压力很大了。一个buff的叠加会让自己获得另一个buff,一些buff的获取需要依靠敌人身上先挂上的buff实现,而为了表现出角色的独特性,每个buff都是单独的名词,策划为了解释某个武器或者角色添加的buff到底是什么效果,需要写上数百字的小作文,小作文中还有其他被包装过的技能名或buff名,让人完全看不懂是什么意思。同时由于角色的多样化,玩家一上来就要面对数十个这样的角色,理解成本高的同时,也让角色困于自身的小循环,和其他角色缺乏技能上的联动配合,形成了一座座技能孤岛。这种孤岛式设计虽然方便商业化运营,但从系统演化的角度看,它限制了未来的扩展与跨角色协作。

过量的特定名词,看到后只会让人不明所以
当然,这样的设计从商业化出发也会有控制强度膨胀、便于卖卡之类的考量,但是从设计的角度出发,这种单核体系无疑是对角色的独立化,只体现了角色个人的玩法,而不是一整套的技能体系。虽然这种情况下游戏依然可以一板一眼地进行下去,但却减少了很多有趣的战斗配合涌现出的可能,降低了玩家对技能的开发乐趣。
1.3 拓展性困境
在上文,我们已经提及了一些游戏设计中的较强耦合体系。那么,假如在一个强耦合体现中做出部分修改或是添加新内容时,会发生什么呢?
这里引用笔者最喜欢的游戏设计书《体验引擎》中的一个例子:
比如说,法师的“哥布林杀手”法杖在对付哥布林(Goblin)时过于强大,设计师可以直接削减它的威力。既然这个法杖只能用于对付哥布林,这种改动就不会有任何负面影响,所以问题就被解决了。
但是,这种简单的解决方案只有对于不优雅的设计才有用。为什么你不能用这个法杖对付兽人、食人魔、其他法师、神,或者是小气的商店老板?仅仅是一个法杖就预示出它在幻想世界中的无数种可能性。如果限制它只能对付哥布林的话,则会失去这些可能性中的大多数。
《体验引擎》的作者很在意设计的“优雅性”,而这种优雅性在笔者看来,就源于系统的低耦合度。或许这个例子会有些极端,但它正体现了强耦合性下的设计结果,即:拓展和修改的高维护成本。
如果我们想要在魔灵召唤或是闪耀之光这种传统回合制数值卡牌中增添一个新的角色的相关技能,在意的参数可能只有“技能id、技能标签、技能类型、技能目标、目标数量、技能数值、附加buff以及buff相关的上述内容和buff独有的持续回合、触发条件等”。这里且不论游戏中技能程序实现的思路,是“技能buff分立派”“万物皆buff派”“被动技能独树一帜派”还是别的什么体系,仅以上边的框架来说明,如果想要在这类游戏中添加一个新技能,只需要策划改几个表中的参数,复用之前技能的一些触发器或是条件内容就可以轻松实现,这正是现代游戏工业化的由来。
但这只是程序上解耦带来的优势,设计上的解耦更在于设计一套简单通用的规则,在对应规则下,所有道具和角色可以自发地、涌现式地发生交互,这些交互的结果并不是设计师去刻意设计的动作、编排的脚本,而是在规则下自然而然产生的结果,玩家在游玩过程中也会感觉到自己获得的体验是独一无二而不是被编排的,这才是设计解耦的优势。
那么,要怎么进行这种设计呢?
二.系统解耦的因地制宜
市面上的游戏犹如过江之鲫,很多时候的立项目标就来源于目标游戏的数据,而数据很大程度又源于其系统的设计,所以跟随,做一款like就是常态。说白了其实就是抄一款,但,什么是抄?
抄的做法在于,当事人并不清楚这个游戏的体验是从何而来的,于是把它的所有系统照搬下来,做个换皮游戏,希望可以复刻原游戏的体验。但是实际上,我们在做系统分析时,最重要的不是照搬外形,而是从结构洞察设计预期。
系统设计的抽象在于“忘形”,取其神而忘其形。预期体验才是设计的目的,而不是抄袭一模一样的系统。深谙此道之人明白设计只是手段,绝非目的,可以调色般地以不同系统组合成相同的预期,挥洒自如。
解耦的本质是解构和抽象化。每个模块专注于特定功能,降低相互依赖,提升灵活性和可扩展性。这样,设计师只需调整模块参数,即可实现新功能,确保系统整体稳定高效。
在讲述不同游戏解耦设计的做法之前,还需要介绍两个名词“监听”和“接口”,这两个概念常用在程序设计中,这里同样引入到具体的游戏内容设计。

监听通常是指为某行为(方法)打上标记,在目标行为触发时就触发自身的事件

接口是一种抽象的分类,不在乎具体的事物而关心它的接口属性
以下仍然以几个方向的解耦为例,从表层的做法出发,找到它们的设计预期。
2.1 行为监听机制:从“体系”到“操作”
这里继续以炉石作为范例,在对战棋进行完善的过程中,设计师逐步引入了龙、娜迦、海盗等体系,形成了弱流派化、强操作化,这个过渡是怎么实现的呢?
龙体系下的卡雷苟斯做出了“操作监听”机制的首次尝试,即“玩家每使用一张战吼牌,就...”,比起来随从登场的战吼效果,使用牌无疑是更底层的操作,这为酒馆赋予了第一层操作感,随后元素体系的诺米、拉格则是对使用牌这个体系的延伸,魔灵元素则是将使用随从和刷新机制进行挂钩,产生了新的操作策略。

曾经的王者,卡雷苟斯,监听体系的先行者
在体系演进的过程中,设计师发现“战吼获得两张随从”“战吼触发两次”“每使用一张战吼使所有龙获得+1+1”这样的协同(synergy)很具有操作感,比起来单纯地刷新十次空过,玩家更喜欢做出一些买卖随从的操作,有了操作才有更多乐趣。而后续海盗和娜迦体系的操作感则更进一步,有过则无不及。
在随从设计上,比起战斗中的亡语或是低效战吼随从,更多的监听操作随从被加入了对局,玩家刷新酒馆,购买或卖出随从,使用法术,战斗中击杀敌方都被纳入监听对象,而在这些背后产生的运营收益,让玩家的操作感更被赋予了一层“刷”的意义。

这种做法的来由是更底层的结构,酒馆战棋的玩法来源是自走棋,我们在认为一个游戏是另一个游戏的原型时,往往比较的就是底层结构。自走棋的游戏流程包括运营阶段和战斗阶段,战斗阶段定位是玩家在运营阶段构建出阵容的强度验证,所以核心在于运营阶段,运营阶段的主要操作是:购买英雄、出售英雄、刷新商店、提升商店。所以要想在自走棋类游戏中做出花样,对底层机制的延申和监听是必不可少的。
对比传统自走棋,酒馆战棋的逻辑中多了“使用随从”“登场触发效果”和“铸币上限”几个概念。于是,结合自走棋原有概念和新增的自身独特概念,战棋在不同版本的迭代中逐步对触发器体系进行了调整,得到了现在更具普适性的监听触发器,以此形成了当前环境下随从设计的基石。

触发器的迭代
另一方面,随着对娜迦和野猪人的法术体系深挖,酒馆迎来了最合适的全种族解耦通用接口——酒馆法术。
不同于随从的固定费用,法术具有不同的费用,因此润滑了酒馆硬伤的铸币曲线问题。同时,不同种族与不同法术的关联性强弱不等,对法术的监听的重点效果也不同,在种族特性上,恶魔可以吞噬酒馆,鱼人可以堆砌词条,龙族则需要大量法术。法术和不同的种族产生照应关系,强化酒馆法术和恶魔体系适配性强,依照词条数量进行强化的法术和鱼人配合更好,但是别的种族拿到这些法术也不是毫无用处,只不过发挥的作用会小一些,缺少了配合的收益。与此同时,同种族的组合中,更多是以单卡之间构成的体系链条,而不同于之前的单核体系。
从实际游玩体验上看,比起来“恶魔获得+3+3”,显然“每使用一张法术使酒馆随从+1+1”、“回合结束场上恶魔吞噬酒馆随从并获得属性”、“回合开始获得两张法术”更为优雅,后者在单卡的功能上实现了解耦,让卡牌不再局限于一个体系,而是变成了全体系通用单卡,这样的设计把复杂的内容改成了低耦合的形态,大大提升了设计本身的上限和拓展性,所以具备了规则的涌现性。
2.2 由接口实现的解耦设计
酒馆法术作为一种通用接口,很好地承载了炉石的体系。其实,这种利用接口作为解耦的思路,在很多游戏中都有应用,并且可以说解耦的一大重要目的就是实现系统性的设计。
在塞尔达中,木制的物体可以被点燃,点燃的草原上方会挂起大风,主角在风中可以撑起滑翔伞滑翔,降雨可以扑灭点燃的草地,雨水让石头变得湿滑难以爬行,金属武器在雷雨中会吸引闪电,同时也可以丢在神庙的导电机关上实现解密。
以上的这一切并不是一对一的“代码写死”功能,而是通过接口的形式实现的设计。

利用接口的解耦思路
木头被赋予了“被火点燃”接口,所有木制物体都可以被点燃;火焰被赋予了“被水浇灭”接口,任何形式点燃的火焰都可以被水熄灭;金属品被赋予了“导电”接口,不管电是如何产生的,金属品总会进行相应。
像这样,将物体之上的概念进行抽象,让这些抽象的概念之间互相作用,这就是系统性设计。
神界原罪也是如此,不同元素的魔法会在脚下地面留下元素力量献祭刺祭可以形成血泊配合血魔法或者血箭,着火的人走进油池会引燃一片地面,凤凰俯冲的火焰碰到毒药则会引起爆炸,雨可以熄灭火焰,电可以导电,死亡之雾可以杀死所有活物,除了已经死亡的骷髅角色。多种的涌现让战局形式富有动态的趣味。

神界原罪中甚至可以通过隔空移动沉重的箱子把人砸死
出处https://www.bilibili.com/video/BV1uD4y1k7k7/
类似的设计还有很多,它们无一例外地为游戏的系统提供了额外的活力,玩家可以通过一些设计之外的手段达到设计师意料之外的情况,创造独属于自己的游戏体验。
系统性设计的本质在于规则化,与其针对某种特殊情况单独进行说明,不如设立一套完备的规则体系,所有体系内的物体都要按照既定的规则进行运转,体系内的物体“随心所欲,不逾矩”。在规则内拥有近乎无限的自由度,所以可以自发涌现出无数种行为,而这些涌现出的行为,构成了游戏设计中最长青的部分——系统性叙事。
2.3 涌现和系统性叙事
相信很多玩家都会喜欢看两伙强大的敌人打在一团,自己在战后坐收渔利。在魔兽3、GTA甚至法环中都存在这样的斗蛐蛐情况,甚至被很多玩家做成bvb(boss vs boss)的视频,上传到社交媒体而广受好评。
看热闹是人的一种本性,特别是看到自己的两个仇人打得死去活来的时候。试想一下,可怕的熔岩恶魔刚刚还在追你,突然被被它溅射攻击到的凶猛的宝箱怪一个侧踢,两只危险的敌人斗作一团,而你只需要在旁边看着等待坐收渔翁之利,是不是令人印象深刻的叙事?

黑魂3的经典一幕
系统性叙事讲述的故事从来不是被严丝合缝设计好的,它不过是在恰好的时间,两个系统出现恰好的作用,不管是否有人旁观,它总会发生。
忍者印记和影子战术是两款扮演忍者的暗杀游戏,其中具有丰富的道具暗杀机制,巨石、炸药甚至头顶的吊灯都可以击杀敌人,虽然不同关卡的目的各不相同,但在看着敌人按照既定的逻辑进行巡逻,落入自己精心设计的陷阱,这种体验构成了这些游戏的重要一环。不必拘泥于正面击溃,而是另辟蹊径,玩家可以通过各种各样的方式从多种方面达成自己的目标。
系统性游戏过程中遭遇的意外事件,大部分并不是来自于线性或预制的流程,而是源于系统性叙事。这样的叙事让每个玩家都能感受到自己冒险旅程的独特性,比起千篇一律的预制关卡,由玩家自发决策带来的体验或许更加宝贵。
以上提到的例子大多是pve游戏,大部分内容都是被提前设计好的,就算做出了怪物之间的互相斗殴,玩家在短暂的惊奇后更多还是会明白是ai逻辑作用下的结果,但是,还有一类游戏,它设计的本身正是来源于系统性叙事涌现的结果,那就是pvp游戏。
笔者也曾感到奇怪——为什么pvp游戏可以做到长盛不衰?要知道在所谓“内容向”游戏的范围中,一直存在着“内容生产者生产内容速度远远不及内容消费者消费内容速度”的问题,正因如此,导致内容生产者只能在不断的设计中疲于奔命。但是,似乎有一些游戏打破了这个循环,让整个行业趋之若鹜,它们的类型主要体现在这几种:roguelike——手工制作内容并按一定规则的随机化堆砌;ugc——开放编辑器给玩家以维持内容生产;pvp——开发者制定规则,玩家之间创造内容;还有未来可期的ai。
我们上边已经提到了以自走棋为代表的设计,自走棋能脱颖而出的原因之一就是roguelike的玩法加上pvp的内容。(这里的内容生产方式不做过多展开,预计在后续的文章中详细探讨)
正是因为pvp的本质是规则的设计。多方玩家按照一定规则,在规则内采用一切可以用到的手段进行较量。玩家的行为不可预测,设计师也只关心规则的设计,一切游戏内容均来自于玩家们操作的涌现,所以每局游玩内容都会不同。可以说pvp游戏是真正的“玩家和设计师一起完成了游戏的设计”。

GMTK也有讲类似的视频,贴个链接
GMTK「系统性游戏崛起」https://youtu.be/SnpAAX9CkIc
三.实际设计中的问题
那么,聊了这么多,我们的游戏要怎么做设计呢?现在我想要做一款游戏,那么要从哪里开始呢?
当前主流的游戏设计方法大体上两个方向,一种是从概念或者说题材出发,赛博朋克风、废土风、中世纪、二次元、仙侠世界等等,确认了题材和受众后在此之上套一个玩法。这种做法的优点是一开始就面向市场确定了明确题材的受众,用户画像会比较明确,以ip为主导的大项目希望能实现世界观层次上的虚构,一般就会首先明确包装,缺点则是过于依赖美术和概念的虚构,玩法可能会落于俗套。
另一种则是从体验出发的设计,当我们问玩家一款游戏怎么样时,得到的大多数回答都是关于体验的。不止局限于游戏,从体验出发的设计会力求将书籍、电影、或是其他游戏的某一体验进行抽象和深挖,在重现建构后得到自己独特的体验,大量的独立游戏都是这样做的。这样的好处是游戏玩法会比较新颖,独树一帜,缺点则是一开始不知道什么样的人会喜欢,导致风险会比较大,所以大多是小团队的做法。

一个总所周知的例子是请出示证件,作者在等待海关核实护照时的想法
这里打算从几个方面谈论一下设计时需要关注的要点,可能做不到适用于所有游戏类型,重点在理念。
3.1 设计维度
首先是提取设计维度。
游戏的一大要点就在于明确“什么可以做,什么不能做”的边界,以一个主旨体验为导向,做每个设计前都要想想能否为主要的体验服务。比如如果要设计一款类魂的arpg游戏,那么就没必要设计钓鱼、砍树等系统,但这些在生存游戏中就很重要,在类似鬼泣的act中,角色的各类攻击动作、摄像机的移动都相当重要,但在mmo中玩家往往不会特别关心这些。
作为设计者一定要明白,自己游戏中的哪些要素是最重要的,而这些重要的要素中,那些有趣的维度可以被提取出来作为设计点,又要怎么设计。
以DBG(Deck Building Game)为例,区别于尖塔like,牌兵布阵是一款玩法比较新颖的dbg游戏,把杀戮尖塔和皇室战争做了结合,做成了玩家派兵间接攻击敌方英雄的游戏,但是首发的评论区仍然存在不少差评,而差评的指向大多为游戏的混池问题,譬如“我抓了养马场(强化骑兵)但是一局打完连骑兵影都没见到”或者“想玩法术体系,但是发了半局后边不给发了”。

牌兵布阵,局内玩法很新颖的DBG
尖塔like游戏已经做了5、6年,基本的设计点大家都有共识,无非是全局和局内资源两种,全局的资源如卡牌、生命、遗物、药水、金币,局内资源则是抽牌数、费用、卡牌效果和卡组构成。牌兵布阵做出的创新是把杀戮尖塔中双方的交互提取出来,把抽象的意图转变为实际的角色对砍,也就是在局内的交互形式上做了创新,但是大方向结构不变。
但是为什么杀戮尖塔没有被玩家指出抓不到key牌的问题呢?关键在于杀戮尖塔的“端口化”和分池逻辑。
一般玩家在刚接触杀戮尖塔时,经常会按照其他游戏的思路刻意去抓“流派”,但随着时间推移,很多玩家发现了杀戮尖塔中的“去流派化”理念,即“端口化”——凑某个体系或是流派的底层原因,无非是通过关键节点的强度验证,那如果我的卡组在不同的端口(进攻、防御、运转端)均达到验证标准,自然也就可以通过对应的验证。所以,流派是过程,在不同端口达到验证目的才是结果。
而卡池大的问题,尖塔则是通过把不同角色的卡池进行划分的方法进行的解决,类似炉石传说的职业卡牌,这样的做法把卡池的大小控制到了一个区间,让角色和角色之间存在明显的界限,提供了多样的玩法,在完全不做分割的大卡池和点对点的小配合中找到了合适的区间,做出了这样的设计。
从基础的维度出发,把游戏中已有的的元素进行抽象化,随后再重新拼接成新的元素,以拓展新的玩法边界,但关键难度在于“度”的衡量,什么样的做法能因地制宜地满足当前拓展的需要,这才是最难的地方。
类似的设计在手游中也有体现,比如明日方舟的rogue玩法,三国杀的斗地主玩法,推出后广受好评,大大提高了玩家的活跃,但这背后是无数其他小玩法泯然众人,只有不断测试和修改才能找出最好的设计。
3.2 过度解耦的困境
我们在上边聊了很多解耦设计下带来的好处,那么为什么大家没有都采用这样的设计呢?这就不得不提到过度解耦的问题。
解耦听上去很优雅,好像只要把系统都拆开,所有问题就都会迎刃而解了。但真要是走到极端,就会陷进进另外一个坑。
首先,是复杂度爆炸所引发的“认知过载”。
一个高度解耦的系统,其内在的交互组合数量会随着元素的增加而呈指数级增长。当所有事物都遵循底层规则而非预设关系时,理论上它赋予了玩家无限的可能性,但现实是,玩家有限的认知带宽首先会被压垮。游戏本应是引导人沉浸的体验,此刻却变成了一门需要啃读厚重说明书的艰深学科。
矮人要塞便是这一点的极致体现。它在系统性上做到了令人叹为觀止的深度,小到每个矮人牙齿的健康,大到整个世界的地质变迁,都被纳入了模拟范畴。这无疑创造了一个“活”的世界,但其代价是让绝大多数玩家望而却步的陡峭学习曲线。与之相对,旷野之息则展现了一种“克制的解耦”。它提供的核心规则——火、电、冰、风——直观且符合现实逻辑,玩家无需学习即可理解并开始创造,这恰恰是在系统性与易玩性之间找到了黄金分割点,也说明了设计的关键不在于模拟现实,而在于提供有趣的交互可能性。
其次,是过度自由所导致的“目标真空”。
当规则被无限解耦,游戏的核心驱动力也随之变得涣散。玩家在“什么都能做”的世界里,往往会陷入“我该做什么?”的迷茫。这种选择的悖论会让游戏从一场目标明确的冒险,退化成一个功能强大的“沙盒工具箱”。工具箱固然好用,但它本身并不提供“为何要用”的动机。
无人深空在发售初期的窘境,便是这一困境的缩影。一个由程序化生成的近乎无限的宇宙(一种极致的内容解耦),最初带给玩家的是震撼,但当玩家发现每一个星球的体验都大同小异,且缺乏一个强有力的叙事主轴或长线目标来牵引时,探索的动力便迅速消退。直到后续版本加入了更多结构化的任务线、基地建造等相对耦合的系统,为玩家在这片广袤的宇宙中提供了明确的锚点,游戏才真正焕发了生机。系统性叙事能创造出令人拍案叫绝的故事片段,但要串联成一部能让玩家投入情感的宏大史诗,往往还需要耦合设计的牵引。

无人深空宣传时提到的数千亿颗星球让人充满想象,然而首发也因此收获了无数差评
再者,是涌现性不可预测所带来的平衡性失控。
强耦合体系虽然僵化,但其最大的优点恰恰在于可控。设计师可以像操纵提线木偶一样,通过调整几个关键节点,来稳定整个系统的数值模型。然而,在一个全面解耦的系统中,平衡性就如同一盘被打翻的棋子,充满了混沌的变数。任何一个微小模块的加入,都可能像蝴蝶效应一般,与其他模块发生未曾预料的化学反应,催生出破坏游戏核心体验的最优解或漏洞。
试想在一个规则完全开放的RPG中,玩家将吸血词条与持续伤害光环这两个本不相关的模块组合,便能轻松造就一个移动血泉,彻底瓦解战斗系统的挑战性。设计师若想杜绝这类情况,要么在事前进行天文数字般的推演和测试,要么只能在事后不断进行打补丁式的亡羊补牢,无论哪种,都意味着巨大的开发与维护成本。
所以,解耦并非设计的终点,更不是“越解越好”的线性指标。它解决的是扩展性与涌现性的问题,但设计师最终要面对的,仍是玩家的综合体验。真正的设计艺术,是在僵化与失控之间,搭建一个稳固的框架(耦合),并在这个框架内,给予玩家足够自由的积木(解耦),让他们得以挥洒创意,同时又能感受到清晰的目标与情感的共鸣。
3.3 商业化的悖论
当我们把视线从纯粹的设计理论拉回到当下手游市场的现实,会发现许多设计追求,在商业模式的巨轮面前显得格格不入。这并非是设计师的堕落,而是根植于免费游戏(Free-to-Play)模式内部的一个根本性矛盾——游戏体验的设计目标,与商业变现的底层逻辑,在本质上是相悖的。
设计师们常常推崇“心流”理论,即通过让挑战与玩家能力相匹配,创造一种物我两忘的沉浸体验。这是让游戏“好玩”的根源,也是提升用户留存的关键。然而,商业化的逻辑却截然相反。付费的动机源自于需求,而强烈的需求,往往来自于挫败、等待和匮乏。
于是,手游设计便陷入了永恒的挣扎:它必须做得足够好玩,才能让玩家愿意留下来;但又必须在关键节点上做得“不够好玩”,才能制造出足够的痛点,从而将玩家转化为付费用户。 这场在“心流”与“付费”之间上演的钢丝舞,深刻地影响了耦合度的设计抉择。
在这种商业逻辑的驱动下,强耦合体系反而成了最受青睐的设计模式。因为它最便于进行手术刀式的精准两种商业化植入。
- 第一种是制造锁与钥匙的困局:设计师可以轻易地创造出一个特定的“锁”——例如一个拥有超高物理防御的BOSS,或是需要特定角色才能开启的机关。然后,再将某个通过抽卡才能获得的、拥有真实伤害或特殊解谜能力的角色,作为独一无二的“钥匙”来贩卖。这种强耦合的绑定,让付费价值变得清晰、直接且难以替代,立刻解决了玩家面对的痛点。
- 第二种则是贩卖“体系核心”的强度:就像我们之前讨论的单核内循环角色,抽卡游戏中的高价值角色,往往自身就是一个高度耦合的体系。其技能、专属武器、命之座(或同类成长系统)之间环环相扣,形成1+1>2的效应。这种设计为玩家规划了一条清晰可见、但需要大量投入的“毕业路径”,每一个环节都是一个付费点。
反观解耦设计,其所倡导的“多路径解法”和“涌现式玩法”,在F2P模式下反而可能成为一种商业风险。一个高度解耦的系统,意味着玩家可以用智慧和创意,绕过设计师预设的付费痛点。
试想,如果旷野之息是一款F2P手游,当玩家可以用几根木头造出木筏渡河时,商店里那个售价不菲的“冲锋舟”道具又要卖给谁呢?当玩家可以通过时间静止加反复敲击的物理学方式,将一块巨石变成炮弹来轰开要塞大门时,那个需要付费抽取的“攻城大师”角色,其价值便被极大地稀释了。

塞尔达中可以通过攻击时间静止的物体积累动量并击飞
自由度在赋予玩家乐趣的同时,也摧毁了付费的必要性。
正因如此,我们看到市场上最成功的商业游戏,往往采用一种“体验解耦,商业耦合”的混合策略。它们会提供一个广阔的、看似自由的世界供玩家探索,但在核心的成长与变现体系上,则采用极其严格的强耦合设计,步步为营地引导玩家走向付费。
最终,F2P游戏的设计,变成了一门关于“如何优雅地打断玩家心流”的艺术。它要让游戏好玩到足以构建起玩家的渴望,又要适时地用一种摩擦力来阻碍这种渴望的达成,最终将付费作为最顺滑的解决方案呈现在玩家面前。这种模式虽然在商业上无可匹敌,但也注定让游戏设计这份追求创造乐趣的艺术,戴上了一副沉重而华丽的黄金镣铐。
带着镣铐起舞——这就是F2P游戏的设计。
四、大设计
至此,我们已经深入剖析了耦合与解耦在设计层面的技术细节与现实困境。现在,是时候跳出具体的“术”,去触碰其背后更深层的“道”了。当我们已经理解了涌现的原理与结果,一个终极的问题也随之浮现:在这样一个由规则自发生成体验的世界里,作为设计师的“我”,究竟是谁?
这个问题,或许可以从我们自身存在的复杂系统中寻找答案。
“我”是谁?从生物学角度看,“我”的意识,正是大脑中亿万个神经细胞之间,遵循着简单电化学规则进行交互,从而“涌现”出的一种宏观现象。没有任何一个神经元知道“我”是谁,但它们的集体互动,构成了“我”的全部思想、情感与感知。
设计理念的演进,本质上是设计师角色的转变:从一个“说书人”,到一个“立法者”。
在强耦合的设计范式下,设计师更像是一个事无巨细的剧作家,或是一个操纵木偶的提线师。他精心编排每一个场景,预设每一句对白,规定每一种交互的结果。玩家所体验到的,是设计师早已写好的、严丝合缝的剧本。这个世界或许精致、华美,但它本质上是“死”的——它只是在不差分毫地重复设计师的意志,其一切可能性,在诞生之初便已注定。
而解耦的设计思路,则要求设计师扮演一个截然不同的角色——世界的“立法者”,甚至是“造物主”。他的工作不再是去雕琢一个具体的“苹果”,或是去编写“苹果会下落”这条孤立的脚本。他的任务,是像牛顿一样,为他所创造的宇宙设定一套普适性的根本法则——例如万有引力定律,F=G*(Mm)/(R²)。
在这套法则之下,不仅是苹果,石块、雨滴、乃至玩家自己,都将遵循同样的规律运动。设计师不再关心具体的事件,他只关心驱动万物运转的规则。他向这个由自己创造的世界授予了“自由”,也因此,这个世界才真正拥有了“生命”——一种能够自我演化、衍生出无穷无尽、未被预设的可能性的生命。
这便是“大设计”:向我们身处的这个真实世界学习——“天地有大美而不言”。
宇宙的壮丽,并非源于某个神祇对每一颗行星的轨迹都进行了精心的编排。它的美,在于寥寥数条物理法则,便自发地演化出了星云、星系、生命,以及我们人类的文明。这种美,是一种“不言”之美,一种深植于系统底层、含蓄而又磅礴的美。
在游戏中,这种不言之美,正是玩家“顿悟”的瞬间:
- 是在《旷野之息》中,玩家在雷雨天扔出金属武器引雷劈中强敌时的惊喜;
- 是在《神界:原罪》里,玩家用降雨术浇灭大火,再用导电魔法麻痹水中所有敌人时的奇思妙想;
- 是在任何一个PVP游戏中,选手们通过对规则的深度理解,开发出前所未见的战术体系,震惊所有人的时刻。
这些体验之所以令人印象深刻,正是因为它们并非由设计师“喂”给玩家,而是玩家通过自己的观察、思考与实验,与这个世界的底层规则互动后,亲手创造出来的。在这一刻,玩家不再是剧本的执行者,而是与设计师比肩的共同创作者。设计师提供了优雅的语法,而玩家则用它写出了属于自己的、独一無二的诗篇。
因此,从耦合到解耦的演进,不仅是设计方法论的迭代,更是一场设计哲学的升华。它标志着游戏设计正在从“内容驱动”走向“系统驱动”,从创造一个“有限的游戏”,走向构建一个邀人探索的“可能性空间”。
回到最初的问题——“我”是谁?
在这个“大设计”的终极图景中,设计师是一位沉默的奠基者。他以最简洁的笔触书写下世界的宪法,随后便隐去身形,静静地观察着自己创造的宇宙在玩家的参与下,绽放出何等绚烂而未知的花火。他最大的成功,不是让玩家在通关后赞叹“设计师真聪明”,而是让玩家在游戏的过程中,无数次地为自己的发现而惊呼“原来我这么聪明”。
设计师的声音消散了,但他的思想却化为了这个世界无处不在的空气与引力。美,由此而生,盛大、深邃,却又静默无言。
来源:小e的游戏和生活杂谈
原文:https://mp.weixin.qq.com/s/xj_J-umz8UFLOtN3uRwvpQ
