编写日期:2025.9.28,后续游戏版本更新内容可能未包含在文档内。
一、序言
作为一名断断续续玩了9年POE1的“老刷子”,在实际游玩了POE2后,感触很深。GGG(游戏的开发商Grinding Gear Games)并没有对游戏的整体设计框架进行翻天覆地的大改,让我能够很快的将两个游戏中的相似系统进行关联,却又能通过一些细节设计的变化,解决了1代中玩家的一些痛点,给予了我截然不同的游戏体验。
本文会从1、2代游戏设计细节的差异出发,分享一下我对这些改动的看法。
为了照顾到没玩过POE的玩家,我会在每个Part开始的部分加上基础介绍,争取让没玩过POE的朋友们也能Get到这些游戏设计点。老玩家可以自行跳过这些介绍部分。
二、技能石
技能石系统可以说是在“形式”或者说在表现层面变化最大的系统了。我在捡到第一个技能石,点开技能列表以后是有点懵逼的。

但经过一小段时间的摸索后,就发现这个系统的内核其实没有变,反而2代通过更现代化的设计方式,解决了1代技能宝石逐步迭代增多以后的一些痛点。
本Part只介绍游戏中的基础技能宝石,不包含POE1中的畸变技能石和POE2中的特殊技能石。
2.1 什么是技能石?
无论1代和2代中,技能石都是玩家BD中最核心的部分。说简单点,技能石就是玩家所使用的技能,只不过它以一种道具化的形式存在,当玩家“装备”上主动技能石后,便可以使用该技能石所对应的技能。如果在主动技能石后面在连接上辅助技能石,就会让技能的数值变得更高或者改变技能的形态。

主动技能石-闪电箭矢

装备后就能使用这个技能

辅助技能石-改变数值

辅助技能石-改变技能形态

闪电箭连接新星投射物辅助后
2.2 1、2代区别
技能石获取
POE1中,每种技能石都独立存在,随着版本迭代,游戏中已经包含了715种技能,而在游戏内又缺少对于这些技能石的分类展示系统,玩家虽然可以找NPC直接购买低等级的技能宝石,但从茫茫多技能里找到自己想要的还是会有不小的门槛。这对于萌新入坑是极为不利的,因为技能石是游戏的基石系统。

POE1的技能宝石种类

POE1中找NPC购买技能石的界面
除此之外,玩家在游玩过程中会频繁的刷到各种各样的技能宝石,大多都是无效掉落(1代中,当玩家决定玩某套BD后,他能用到的技能石不会超过30个,而技能石总池有将近700个)。后期如果刷到直接掉落的高等级/品质但自己用不到的宝石,还需要去市场上查价(如果是热门技能才有价值),需要进行的工作十分冗余。
POE2通过未切割的宝石这一方式,对技能石杂乱的获取方式进行了收束。玩家在刷图时,只会刷到“未切割的技能宝石”、“未切割的辅助宝石”和“未切割的精魂宝石”3种道具,从技能宝石的功能上先分了三个大类。

未切割的宝石
当玩家主动使用这些“未切割”的道具时,会弹出一个技能列表界面,左侧还对技能石进行了进一步的分类。玩家可以随时将其切割为自己需要的技能或者升级已有技能。
对于萌新玩家来说,前期获取宝石的方式变得更加便捷了,对于老玩家来说,后期仓库里也不会摆一堆乱七八糟的技能宝石吃灰了,换BD时也方便了不少。

另外,从商业化的角度上来说,1代的设计是不需要一个专门的仓库页来存放技能宝石的,玩家需要时去找NPC或去市集直接购买,没用的技能石大多都直接不捡(过滤器直接滤掉),技能石对于玩家只存在“有用”和“完全无用”两种状态。但2代的这些未切割的技能石,对于大部分玩家来说变成了“可能有用”的状态,那自然就会产生把自己练级或刷图过程中白捡的未切割技能石囤起来以备不时之需的想法。这就导致购买技能石仓库页来存放这些宝石的需求,自然就被放大了。
仓库页需要玩家花钱购买,可以提高存取特定类型物品的效率。
技能石养成
POE1中,所有技能都包含“技能等级”和“技能品质”的基础属性。一般情况下,技能的等级越高、品质越高,技能的效果就越好。
想要提升技能等级,需要玩家将技能宝石装备在自己身上后,打怪升级。一般前18级升的很快(满级20),但最后两级就没那么容易了。如果我正常玩的话,一般当我的角色升到90级左右的时候,能获得第一套20级的技能宝石(POE1中,一般情况下,一身带满是24个)。然后就要考虑还要不要给技能宝石升品质,升品质也有两种方式,一种是用道具直接点,但在角色刚90级的阶段也算是一笔不小的开支(400多个宝石匠的棱镜),另一种方式是在NPC处,把满级的技能石换成一个1级-20品质(满品质)的技能石,然后再重新练一遍(抠门如我一般都会选择后面这种方式)。

在这样的设定下,玩家的养成感是比较强的。高等级、高品质的赛季热门技能石也会成为市场上流通的香饽饽,有人会专门带上练技能宝石的暗金装备,靠练宝石来赚通货。这是在这套系统玩法下自然产生的玩家生态。这种设计我不能说它有多大问题,甚至于在老一辈游戏中,“练级”才是常态。但很显然,GGG认为这套技能养成系统过时了,这不够“刷”,也跟不上如今游戏的快节奏。
POE2中,取消了所有辅助宝石的“技能等级”和“技能品质”,简单说就是辅助宝石的效果变成恒定的了,不用再花费精力去提升了(我正在用的BD中,辅助宝石:非辅助宝石数量比为26:7)。
对于主动技能和精魂技能,它们的技能等级无法再通过刷怪来提升,而只能通过更高等级的未切割宝石这种道具来升级,比如之前我用的是19级闪电箭矢,那我就只能用20级未切割的技能宝石来对其进行升级(或者去市场上直接买一个现成的20级闪电箭矢也行)。而对于技能品质方面,设计者大幅提升了“宝石匠的棱镜”的作用效果,现在1个顶原来5个,其获取方式也变得更加容易了,使得现在给技能宝石升品质这件事变得不再“肉疼”。
总的来说,在POE2中,再也不存在“练”技能这件事了,而是变成了“刷”道具来升级技能。同时,这也让交易技能石变得更加便捷了,原来需要先筛技能再筛等级和品质,现在基本只用买一个高级未切割的宝石再去点成自己想用的宝石就可以了。
技能石连接
上面我们有介绍过主动技能需要连接辅助技能才能变得更厉害,一个主动技能最多可以连五个辅助技能,但承载“技能插槽”相关属性的载体,在1代和2代中是完全不同的。感觉上2代是动了“祖宗之法”,但细品的话,会发现这个改动直击要害。
在POE1中,技能插槽的“数量”、“连接状态”和“插槽颜色”属性是由装备来承载的,见下图。

也就是说,如果要更换装备的话,不仅要考虑装备本身的底子、词条,还要考虑插槽。虽然头手鞋这些4孔上限装备的打孔成本到了中后期就可以忽略不计了,但胸甲和双手武器,这两种6孔上限的装备,可就不能说换就换了。举个例子,你刷出了件胸甲,这装备词条属性都比现在身上的好一些,但这胸甲需要重新打“6连”,这个成本cover不掉更换装备所带来的提升,那肯定就不换了。
另外,孔位洗色也是个“隐形”成本,由于涉及孔位颜色和技能石颜色的机制,在此就不详细介绍了。大家只需要知道在某些特殊情况下,想把孔位颜色洗对的成本也很高。
总之,在POE1中,“六连”会是我进异界以后(中期)很重要的一个目标点,但当我获取到相对比较满意的六连胸甲和六连武器后,我基本就不会再想要去更换它们了。这对于整个装备区的价值体系都有很大的影响。
很明显,GGG意识到了这个问题,并进行了改革。我最惊叹的在于这个改动,对于整个游戏的BD框架没有造成重大影响,但却改善了上面提到的所有问题。他们采用的方法就是将“技能插槽”相关属性与装备解绑。
POE2中,装备与技能插槽无关,我们可以平等的对待每个部位的装备,专注于审视装备上已经足够复杂的词条属性。
游戏中新增了一个技能面板供玩家装载技能,并直接移除了技能槽位颜色的设定。现在只需要用一种道具在技能石上点一下,就能把技能从初始的三连变成六连,且这种道具的成本远低于1代中打六连的成本。
在POE1中给装备打孔的道具就叫工匠石,官方把这个名称保留到了POE2中。

系统脱钩后的另一大好处是可携带技能的数量上限大幅提升了。在POE1中,因为装备插槽的原因,我们最多只能带两串六连技能和三串四连技能,但在POE2中,只要你保证你的主属性够,你就能携带九串六连技能(甚至有些装备词条可以再增加这个上限),当然,一般的BD也没这个必要就是了。
有何弊端:关于技能石的改动在大多数的情况下都是利好整个游戏的,但也难免在某些特定情况下产生弊端,而我目前为止发现的,就是这些改动让练小号变得比以前麻烦了一些。篇幅原因在此就不过多展开了。
三、做装思路
3.1 装备与词条的基础规则
在《流放之路》的装备改造方式中曾介绍过,游戏中装备包括基础属性、基底词缀、词条属性、孔位连接(只有1代有)。

词条属性:词条数量上限为6(3前缀、3后缀),词条有阶级划分(最多T12-T1,T1最好)。装备上可出现的词条阶级与装备的物品等级具有对应关系,物品等级越高,可能会出现的词条阶级越高。玩家在进行装备改造时,最主要是对这部分的词缀进行改造或者重塑。
除了移除了技能插槽的设定以外,POE2与POE1的装备与词条基本规则没有差异。
3.2 什么是通货?
提到做装就不得不提通货。在《流放之路》中,玩家杀怪、开宝箱或将装备卖给NPC都能获得功能各异的道具,由于它们既具有使用价值,同时也具有玩家间的交易价值,因此这些功能各异的道具被统称为游戏内的“通货”。玩家需要组合使用这些通货,来对获取的装备进行改造。
3.3 1、2代区别
刚玩POE2时,我看着装备规则完全一样,通货也都极其眼熟,很多名字都一样,感觉2代在做装思路上可能不会有太大变化,但我玩着玩着就发现不对劲了,“诶,怎么改造石没了?”,“诶,怎么半天没掉一个重铸石?”。然后我仔细看了一眼2代的通货,发现有了些许的差别。
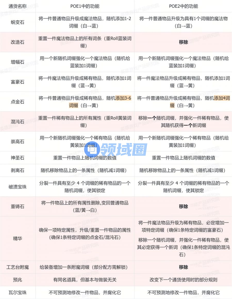
通货功能变化
1、2代通货功能对比见下表:

表格中仅罗列了较常用的通货,其中只有标底色的通货功能有所变化,部分通货的掉率也有所调整,二者综合对游戏的整体做装思路以及底材的价值产生了很大的影响。
对做装思路的影响
我并不是顶级的做装研究者,所以就仅从我实际游玩和查到的一些做装攻略的变化上来浅显的聊一下我的理解。
正如游戏开发者着重修改的两个基础通货“点金石”和“混沌石”的功能,将多词缀重roll转变为了逐条词缀替换,有种从“粗放”改为“细致”的感觉。
- POE1更倾向于通过各种各样的手段,先获取到包含多个(≥3条)有效高Roll值的金装,再通过工艺台和基础通货对这个金装进行删杂和补强。成本主要集中在起始的“手段”和后续的删杂上。
- POE2更倾向于从带高Roll值的蓝装出发,通过词条定向的方法,一条一条的增加有效词缀,如果中间哪一个词条添加出现了问题,再想办法去补救。成本主要集中在词条定向的手段以及后续的补救方法上(赛季玩法掉落的通货多用于此处),同时热门高roll蓝装底材的成本也是一笔不小的开支,这直接决定了后面添加词条出错时还值不值得救。
这两种思路个人认为是没有绝对的优与劣的,GGG应该也是打算1代和2代维持这样的差异并行,来保证两个游戏在做装体验上有所不同。
移除改造石和重铸石的影响
由于2代移除了改造石和重铸石,封死了低成本无限重Roll蓝装的可能(1代中改造石成本极低,可以对好的蓝装底材无限使用,直到出自己满意的双词缀)。拾取装备自带的原生词条就更加关键了。这使得部分高Roll蓝装具有了很高的价值,蓝装包含两部分,一类是前文提过的装备底材,另一类则是药水、咒符、石板这类上限仅为2词条的道具。

热门武器底材

热门咒符

含热门词缀的石板
同时,为了平衡对做装的影响,游戏中增加了蜕变石、增幅石等基础通货的高级版本来增加制作装备时出更高阶词条的概率。
四、异界玩法
4.1 什么是异界玩法?
剧情阶段结束后(角色一般60——75级),玩家就会进入异界玩法阶段,核心目的就是给玩家一个无限刷的舞台。下图中,每个节点对应着不同的地图副本,使用地图道具就可以打开对应的副本来刷图。玩家并非无脑地一个接一个的刷,而是可以通过异界玩法中的特殊规则(给地图加Buff),制定自己的刷图策略,从而提高自己的刷图效率。
4.2 1、2代区别
POE1跟2的异界玩法差异还是比较大的,我尽量精简的给大家介绍一下。
以下是我个人了解到的高效玩法,但并不代表异界只能用这些高效的方式来玩,不同玩家可以有不同的选择。
POE1的异界玩法
POE1是在一张有限大的地图中无限刷,每个地图节点对应不同的地图模板,可以无限进入同一节点,但必须使用对应的地图道具。

赤红山地对应的地图道具
玩家进入异界后一般要先将地图开全(拿异界天赋点和守望石),之后就要挑选1张模板好的地图(地形好适合速刷、怪物基础密度较高、有高价值特殊掉落、能配合赛季玩法、相邻地图模板不差可以打),将它升级为高阶地图(影响怪物等级和掉落物等级),再将它添加为“喜爱的地图”增加对应地图道具的掉落率。之后就是无限反复的刷这一张图了。

地图模板及特殊掉落
为了增加地图掉落,可以使用制图钉、瓦尔宝珠等通货来强化地图道具。

再在打开地图副本时,往栏位中添加圣甲虫、裂隙石等增加地图掉落的道具,进一步提高怪物数量及掉落物数量。
POE2的异界玩法(0.3.0版本)

POE2是在一张“无限大”的地图中无限刷,但每一个地图节点只能进入一次(还未进入的是白点,进过的会变成绿点),进入地图节点时,需要使用通用地图道具-引路石。

将引路石放入地图节点即可打开地图副本
玩家进入异界后一般要先从中心向外探图,通过完成特殊地图任务拿取异界天赋点。之后就要尽量找多个塔覆盖的区域(将石板插入塔中激活后,塔能给一定范围内的地图加Buff,多塔Buff可以叠加),
猛刷交集区域,刷完后再向外探,寻找新的多塔区域。

为了增加地图掉落,还可以使用瓦尔宝珠、遗存椎骨、油等通货来强化引路石。

强化后的引路石
POE2异界玩法改动(0.3.1版本)
GGG于9月26日发布了POE2 0.3.1版本的更新预告视频,重点对异界玩法进行了大改,由于撰写文章时改动仍未实装,所以仅以更新视频中的改动说明为准。我们恰巧可以从这次改动中看出官方对于刷子类游戏后期玩法的倾向。
本次改动最核心的就是把上文介绍的“塔”和“石板”的运行功能进行了重做,直接删掉了塔给周围地图加Buff的功能,这样玩家就不需要再去刻意找多塔区域了。
那么缺失的地图Buff如何补进来呢?GGG给每个地图节点都增加了石板槽位,在打开地图副本的同时,将带有Buff的石板放进去就能直接给地图加Buff了。简单说,现在可以将2代中的石板当做1代中的圣甲虫、裂隙石等增加地图掉落的道具一样使用了。
对比分析
刷子类玩家在游戏后期的主要追求就是高效刷图,而刷图效率=(刷图收益-死亡惩罚)/刷图时间,通过各种各样的手段给地图加Buff就是在增加刷图收益,但这些Buff往往都伴随着会增加死亡概率以及刷图时间的Debuff,玩家需要自己寻找适合自己BD强度的一个Buff平衡点,并随着自身BD强度的提升逐渐拉高这个平衡点。这对所有刷子类游戏都适用,各个刷子类游戏后期玩法的主要区别就是增加刷图效率的手段不同。
POE两代在图内(副本内)刷怪的部分具有很高的相似度,可以看出二者的同源性,但仅凭异界地图规则的不同,就产生了明显的体验差异。
- POE1是“点”刷,由于只用刷同一个地图模板,且这个地图模板还是你自己精挑细选出来的,这能大幅的减少单次刷图的时间,高效,但由于过于公式化,会比较枯燥,更适合极致的刷图机器型玩家。
- POE2(0.3.0版本)是“面”刷,刷完一片极致的肥图后需要花一些时间再往外探,探路过程中可能还会发现一些特殊节点可以顺手清掉。无法锁地图模板代表着每次刷图的地形都会不同,会让单次刷图的时间产生比较大的波动。整体来说,2代的异界刷起来节奏更加不可控,但也会更加张弛有度一些,可能会更适合偏休闲的一般玩家。
- POE2(0.3.1版本)取消了塔的相关设计,并将部分地图Buff道具及地图结算方式向1代回调,核心目的就是增加玩家的刷图效率。
有可能GGG想通过2代中更加张弛有度的异界玩法设计留住更多的休闲用户,但从这次略显仓促的大改中,我们就能很容易的看出核心用户并不买账。
我们曾经在刷子类游戏全解析中给出过这类游戏的玩家生态模型。

轻度玩家(游民、探索者、学习者)在数量上是更多的,但大多数其实接触不到刷子类游戏的大后期玩法。
以本人为例,我玩POE玩了很多赛季,但每个赛季基本就只会玩到BD小成阶段(T15/T16游泳,能打过一些相对简单的终局Boss),一般不会去死凹最后的高成本提升项,反而更喜欢再开个小号,去体验另一个BD成长的乐趣。
而POE的异界玩法,无论是1代的“点”刷,还是2代(0.3.0)的找多塔区域,都是服务于更加追求极致的核心用户的,他们更希望能用极致的效率来刷宝。如果仅以高效来衡量两种异界玩法设计的话,“塔”的设计显然是更加拖沓的。
五、其他细节上的优化设计
由于篇幅问题,一些相对小的优化点我就用一句话带过了,如果有哪一点想要展开聊聊或者还有哪些点想要补充的话,欢迎在评论区留言。
- 操作方式:鼠标操作移动 vs WASD移动 ——解决了鼠标左键既要控制移动也要用来交互,有时会产生冲突的问题,左手控制移动还缓解了右手手腕的压力。同时,有专门的方向键就更容易适配手柄。可以说这就是更加现代化的操控方式,未来的刷子类游戏应该普及。
- 药剂栏位:5药剂 vs 2药剂+3咒符 ——既然1代中大家都把药剂栏拿来解状态,还都去打自动释放的附魔,那不如直接把后三个栏位变成具有相应功能的咒符位,很具有针对性的改动。
- 光环类技能:魔力保留 vs 精魂 ——这个三言两语不太好说清楚,简言之,光环类技能是POE BD中绕不开的一环,魔力保留的设计方式限制还是比较多的,于是干脆额外添加一个基础属性“精魂”,专门用于控制光环类技能的资源,降低理解成本。
- 品质通货的获取:商店配方 vs 分解台 ——将一些旧时代遗留下来的复杂设计进行简化,降低上手门槛。
- AI助手答疑:POE2国服专属工具,解决了萌新入门阶段的很多基础问题。不得不说,腾讯的本地化运营团队真的很专业,也很用心。
总结
本文着重对比了两代流放之路中存在较大差异的设计,没提到的角色BD部分其实就是GGG选择不做改动的“精华”。1、2代角色BD都是围绕技能+天赋盘+装备词条进行构筑的,可以说只要你是1代老玩家,直接去看2代的角色BD是几乎没有任何门槛的。
在保留核心体验的基础上,GGG通过上文中提到的多方面改动对整个游戏系统进行了升级、简化与创新。
- 技能石承载技能的内核不变,但在技能石获取、养成和连接(承载物)方面进行了大幅调整,解决了技能石杂乱、养成线过长以及装备调整受插槽限制等诸多问题。
- 通过对基础通货功能的调整,构建了与1代不同的做装思路,非常精巧的做出了差异化。
- 几乎重做了一套异界玩法,用无边界异界地图+塔的设计想要调整玩家的刷图节奏,但在发现该模式存在问题后能比较快速的做出回调。
- 诸多优化细节对之前的繁杂设计进行了简化。
虽然不是每项改动都能令玩家满意,但最起码我能从中读取到明确的修改意图,也能看出GGG团队是真的有在认真玩自己的游戏并且高强度关注玩家声音的。期待《流放之路2》伴随着后续的赛季更新能越做越好!
来源:英雄游戏研究院
