导语
游戏行业复苏并非一蹴而就
昨(20)日是一个好日子,股市里涨声一片,数家游戏股涨幅可观,行业吹水群里也一片欢声笑语。

周末时,新华社每日电讯微信公众号的一片题为《别忽视游戏行业的科技价值》的评论,点燃了二级市场对游戏股的热忱。该评论文章表示游戏是新技术的试验田,当前游戏产业的国际竞争正在激烈展开,我国应当重视游戏行业的科技价值,避免落后于海外国家。这是一篇主流媒体上难得肯定游戏正向价值,并展现出忧患意识的评论,确实值得欣喜。
多家券商也在看到《别忽视游戏行业的科技价值》一文后发表点评,认可该文观点,并顺道推荐了自家看好的游戏股。

追踪A股上市游戏股表现的中证动漫游戏指数今年涨幅近30%
今年随着游戏版号常态化发放,游戏行业也似乎迎来困境反转。体现A股上市游戏股市场表现的中证动漫游戏指数,今年涨幅高达26.1%。不过我翻阅了20余份大大小小的券商研报后认为,他们还是对游戏行业预期有点过于乐观。
01
版号、经济复苏以及AIGC
都是券商乐观的支撑
自去年4月版号恢复下发后,重振游戏行业信心。券商们也开始重新审视游戏行业,开始调高代表性的游戏股目标价。开年以来,已有招银国际、中信里昂、高盛、花旗银行等大型卖方机构调高腾讯的目标价。
尤其是中信里昂,给现价还是370港元的腾讯定出了500港元的超高目标价,可谓十分看好。中信里昂认为,腾讯今年业绩将受益于游戏、金融科技及企业服务、视频号商业化等恢复增长,收入会迎来强劲增长。
券商之所以如此看好游戏股,最核心的支撑还是在于版号常态化发放。
据上海证券统计,自去年版号恢复发放以来,已从一开始每月发放45款到最近发放87款,发放间隔时间也从57天缩短至24天,并且腾讯、网易和米哈游等头部公司皆有重点新品获得版号。由此上海证券认为,版号发放数量逐步提升、发放节奏趋于稳定,有助于解决供给侧面临的压力,因此看好游戏行业回暖。
另一方面,国内在去年年底对疫情防控政策进行调整,券商认为有助于推动经济复苏。高盛就在研报中表示,宏观周期的复苏积极拉动游戏ARPU扩张。
同时AIGC、ChatGPT等概念的火热,也坚定了券商看好游戏行业的信心。中信证券就表示,游戏将是有望率先实现AIGC落地的行业之一,同时AIGC赋能文娱行业的核心在于提高内容的生产效率+生产出更优质的内容,实现降本+增收,有望推动游戏行业的进一步发展。
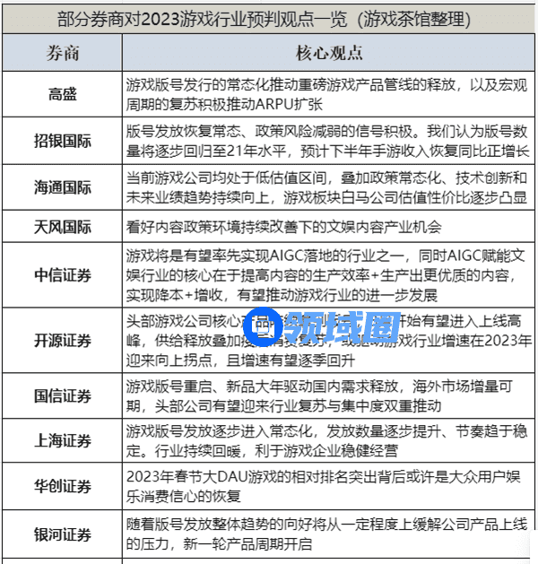
我摘选了10家境内外券商关于今年游戏行业的一些核心观点,供大家参考:

02
有版号不等于收入一定增长
券商们虽然看好游戏行业,当然免不了还是会提示潜在的风险,如行业监管政策趋严、版号发放数量和时效不及预期以及产品上线不及预期等等因素。
其实仔细想想,券商所说的这些风险因素并没有因为版号恢复下发而消失,这些因素是始终存在的。
自手游上线要求获得版号后,游戏行业经历了两轮版号暂停发放。两轮版号的真空期都分别长达9个月。期间游戏主管部门也相继出台更加严格的“未成年人保护措施”,严格限制未成年玩家游戏时间。总体来看,这几年游戏审批是趋严。

同一角色的国服(左)与外服(右)
而至于版号发放数量与时效性,目前来看还是不确定的。相信从业者都知道为游戏申请一个版号过程是自己无法控制的,可能一年内就能拿到,倒霉一点也可能等上三四年才拿到。而游戏主管部门也可能因为一些国家重大事项,而延期发放版号。这样的情况在过去几年里屡见不鲜。
更为重要的是,国内外游戏市场竞争进入白热化的阶段并未发生改变。
据游戏工委发布的《2022年中国游戏产业年报》显示,去年国内游戏用户规模6.64亿人,同比下降0.33%。国内游戏人口自2018年迈入6亿大关后,总体保持平稳,变化不大。充分说明国内游戏玩家规模进入存量阶段。

争夺一个存量市场,自然需要厂商使出浑身解数,才有望从他人手中分一杯羹。这迫使厂商投入更多的资源开发、营销新游,完成产品的更新换代,面临更高的市场风险。不能简单地认为,有了版号那么收入、利润就一定会增长。
前两年,国内游戏厂商看好的增量市场在海外。但去年由于海外游戏市场萎缩,出海竞争加剧等因素,国内厂商出海收入同比小幅下滑3.7%。而今年海外大厂如微软、EA、育碧等都纷纷裁员压缩成本过冬,预期海外市场还可能进一步萎缩,最终也会影响中国出海的游戏厂商。
而至于AIGC、ChatGPT等技术,一时半会还无法大规模落地。完美世界在接受投资机构调研中就回答得很明确,目前“AI相关技术应用于游戏中的智能NPC、场景建模、AI剧情、AI绘图等方面”,主要还是起辅助开发的作用。
也许是因为上述风险因素并未完全消退,券商给出的业绩预期数据并不高。高盛预测今年国内游戏市场将增长5%,而预估腾讯游戏收入增长9%。高盛给出这样不算高的增速,也算券商中的难得冷静。
券商们积极推荐游戏股很重要的一个原因,大概就是游戏股去年跌得足够多。
方正证券在研报中写道,以三七互娱、吉比特、完美世界、宝通科技等为代表的A股优质游戏公司来看,2023年预期市盈率的算数平均值不到15倍(过往几年在20倍以上),估值有增长空间。
其实这就体现了二级市场投资人与游戏从业者视角的落差。
对于投资者而言,只要买得便宜,且有困境反转的预期就行了,至于这个预期能不能兑现不是特别重要;而对于游戏从业者而言,需要一步步脚踏实地工作,才能完成自己的KPI,进而为行业复苏添砖加瓦。
03
行业积极信号增多
但复苏并非一蹴而就
开年以来,我听到不全是行业好消息。上周腾讯、字节跳动同日对XR业务线进行调整,继续在不确定的业务上收缩。同期上海一家知名厂商也传出砍项目、裁员。
而国内上市游戏公司一份份惨烈的2022年业绩预报,无不在提醒我们,游戏行业下行还有一定惯性。但应该是黎明前的黑暗了吧?
年后,新任上海市委书记以调研“创新企业”的名义走访了米哈游,勉励米哈游管理团队“把握科技和产业发展前沿,加快底层技术突破,努力把企业打造成为强大的创新主体”。

上海市委书记调研米哈游
市委书记调研一家游戏公司,并指示职能部门进一步完善服务对接机制,放在去年是不可想象的。 这些都是积极信号,证明游戏行业有望复苏。
我当然认同券商看好游戏行业的理由,只是他们预期有些理想化。游戏行业复苏还需一步步验证,并非一蹴而就。
